2021无锡退休人员基本养老金调整政策解读
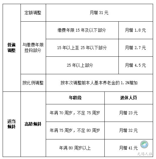
2021年的养老金调整办法与往年基本一致,由固定调整额、与缴费年限挂钩、与本人基本养老金挂钩、向高龄人员适当倾斜四部分组成,企业退休人员和机关事业单位退休人员同步调整。具体见下表
关键词:界定调整对象
调整对象为参加我省机关事业单位基本养老保险、企业职工基本养老保险的,并在2020年12月31日前办理了退休(职)或领取定期生活费手续的人员。
关键词:定额调整
所有调整对象,不分退休性质和类别,每人每月增加31元。
关键词:年限调整(15年以下部分)
累计缴费年限15年及15年以下部分,每满1年每月增发1.8元。现在的退休(职)条件缴费年限须满15年,早期退休(职)办法中可以少于15年。
关键词:年限调整(15年以上至25年以下部分)
累计缴费年限15年以上至25年以下部分,每满1年每月增发2.7元。缴费年限在15年至25年的人员,先要减去前面按每年1.8元调整的15年,剩下的年限每一年增发2.7元。
即:缴费年限20年的人员,与缴费年限挂钩部分的调整额为15×1.8+5×2.7=40.5元。
关键词:年限调整(25年以上部分)
累计缴费年限25年以上部分,每满1年每月增发4.5元。同样,缴费年限在25年以上的人员,要先减去前面按每年1.8元调整的15年和每年按2.7元调整的10年后,剩下的年限每一年增发4.5元。
即:缴费年限30年的人员,与缴费年限挂钩部分的调整额为15×1.8+10×2.7+5×4.5=76.5元。
关键词:缴费年限兜底调整
按累计缴费年限月增加额不足27元的,按27元增加。通过对缴费年限少于15年的人员“保底不重复”,以使退休时间早、缴费年限短、养老待遇低的人员得到更好保障。
特别提醒:与缴费年限挂钩部分按累计缴费年限分段调整,关键在分段,别算错了;重点在计算年限时尾数“见月进年”,别算少了;还有就是缴费年限不含从事提前退休特殊工种折算年限,别算多了。
关键词:比例调整
按本次调整前本人月基本养老金(生活费)水平的1.2%增资。这个好理解,就不啰嗦啦,提醒一下要记得“见分进角”哦!
关键词:高龄倾斜(年满70周岁不足75周岁人员)
每月增资23元。
关键词:高龄倾斜(年满75周岁不足80周岁人员)
每月增资32元。
关键词:高龄倾斜(年满80周岁以上的人员)
每月增资41元。
特别提醒:向高龄人员适当倾斜部分在今年养老金调整办法中取消了往年按退休、退职类别区别调整的办法,体现了对高龄人员,特别是养老待遇较低的高龄退职人员的照顾。
例子:
某退休人员今年76岁,缴费年限30年,本次调整前月基本养老金为3500元,那么此次调整后月基本养老金应为:3500+31+(15×1.8+10×2.7+5×4.5)+(3500×1.2%)+32=3681.5元,增加181.5元。





