2021年江苏省人力资源社会保障一体化信息平台上线工作,无锡将全面应用江苏省人力资源和社会保障网上办事大厅,根据平台使用要求,各类参保单位均需进行实名注册。
单位办理实名注册的线上办理方式有两种:
1.历史用户升级
适用于无锡人力资源和社会保障网上办事大厅使用密码登录的单位用户,在省人力资源网办大厅进行“历史单位用户升级”。
2.法人网办大厅注册
法定代表人在省人力资源网办大厅进行单位注册。
省一体化平台单位网办注册流程(线上自助)
首先,登陆江苏人社网上办事服务大厅首页,点击登录栏目。网址http://rs.jshrss.jiangsu.gov.cn/。


随后,可以采用两种注册方式:
方式一:历史单位用户升级
选择单位登录—点击历史单位用户升级—阅读升级说明后确认—选择无锡人社网上办事大厅—录入原用户名、密码通过校验—确认法定代表人信息—录入管理员信息设置密码—完成升级。






方式二:法定代表人注册
选择单位登录—点击立即注册—填写单位信息后点击下一步—法定代表人认证(使用江苏智慧人社APP或支付宝APP)“扫一扫”完成实名认证—填写账户信息(设置登录密码)—完成注册。



方法1:支付宝APP“扫一扫”完成实名认证。打开手机支付宝AAP—通过“扫一扫”功能扫码二维码—根据提示完成身份验证。


方法2:江苏智慧人社APP“扫一扫”完成实名认证。打开手机江苏智慧人社AAP—通过“扫一扫”功能扫码二维码—根据提示完成身份验证。





如果以上两种方式都未成功办理,无锡人社也为单位提供了线下办理渠道:
单位可携带单位营业执照(复印件加盖公章)、单位授权委托书、经办人身份证通过电话预约到就近经办窗口开通单位账号。开通的账号只能是单位法人账号或单位管理员账号。
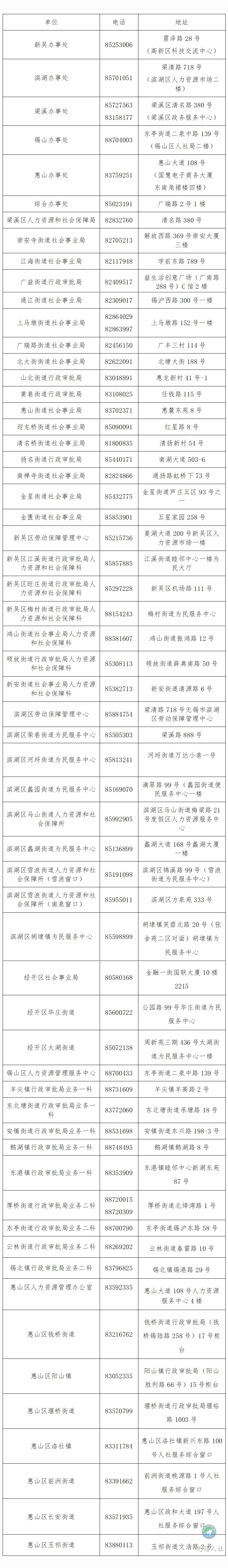
经办窗口地址及电话一览表

温馨提示:单位务必于2021年4月28日前完成单位实名注册工作,确保5月省一体化信息平台上线后不影响网上业务申办,切实维护参保人员权益。





