一、接种对象
12-17周岁(截至2021年8月2日)年龄段的本校学生(含八士校区和石村分部的所有老生和已被录取的新生,2009年8月2日以后出生的学生暂缓接种)。
二、接种时间
2021年8月3日(周二)。以年级为单位分批错峰进校。当天因故不能接种学生由法定监护人陪同至锡北镇卫生院(八士)接种点接种,具体事项与接种点联系。
1.第一批(新七年级和小学部适龄学生):13:00-14:30
2.第二批(新八年级):14:30-16:00
3.第三批(新九年级):16:00-17:30
(建议各批次学生在本批次接种时间前20分钟到校,稍作休息。)
三、接种地点
春蕾学校八士校区5号楼一楼
四、接种流程
从学校东门进入校园
↓
等候区
(接种学生和监护人有序排队等候登记)
↓
登记处
(提供材料(见第4条)、有序排队、保持安全距离)
↓
接种处
(完成登记后接种疫苗)
↓
留观处
(接种满30分钟,无过敏症状)
↓
离校
五、接种工作要求
1.请各位家长仔细阅读《春蕾学校学生新冠疫苗接种指南》及《接种知情同意书》。接种当天法定监护人必须陪同前往。到校后上交《新冠病毒疫苗接种健康状况调查表》。如果法定监护人无法陪同,需要提供《委托书》(自行打印纸质稿,签字必须监护人手写)。
2.家长进校前要提前更新苏康码,必须是疫苗接种当天的,截图无效。对有中高风险地区经停史,以及中高风险地区人员有接触史的一律不准入校。一经发现将即刻上报。学生及监护人必须全程佩戴口罩、扫码测温入校,携带一定的饮用水。
3.家长为学生提前在“育苗通”里建档并申请接种二维码,到校接种时请提供户口簿(出生证)或身份证及接种二维码。即使提前在“育苗通”里建档,接种当天也必须携带户口簿(出生证)或身份证核实身份。
4.在学校接种时请遵循工作人员引导,有序接种。
5.请家长有序停放车辆,服从指挥。进校后请遵守秩序,保持安静,禁止抽烟。
六、接种注意事项01以下人群不建议接种
1.对疫苗活性成分、任何一种非活性成分、生产工艺中使用的物质过敏者,或以前接种同类疫苗时出现过敏者;
2.既往发生过疫苗严重过敏者(如急性过敏反应、血管神经性水肿、呼吸困难等);
3.患有未控制的癫痫和其他严重神经系统疾病者(如横贯性脊髓炎、格林巴利综合症、脱髓鞘疾病等);
4.正在发热者,或患急性疾病,或慢性疾病的急性发作期,或未控制的严重慢性病患者。
02暂缓接种的情况
1.任何原因(感冒、伤口感染、局部炎症)引起的发热(腋下体温≥37.3℃),暂缓接种。
2.头痛,头晕,恶心,呕吐,胸闷,胃部不适等,暂缓接种,查明原因再考虑是否接种。
3.荨麻疹发作期,有皮肤瘙痒症状,暂缓接种。
4.诺如病毒或其它病毒引起的急性腹泻,暂缓接种。
03可以接种的情况
1.已知对尘螨、食物(鸡蛋、花生、海鲜、芒果)、花粉、酒精、青霉素、头孢或者其他药物过敏,可以接种。
2.慢性湿疹没有明显发作,且处于非治疗阶段,可以接种。
3.慢性荨麻疹当前症状不明显,且处于非治疗阶段,可以接种。
4.慢性鼻炎、慢性咽炎症状不明显,可以接种。
5.慢性肝炎非治疗阶段,肝功能正常,可以接种。
6.肺结核不是活动期,可以接种。
7.银屑病非脓疱型等急性类型,处于非治疗阶段,可以接种。
8.白癜风处于非治疗阶段,可以接种。
9.强直性脊柱炎无急性疼痛表现,且炎症指标无明显异常可以接种。
10.抑郁症药物控制良好,生活工作如常,可以接种。
11.精神疾病患者,病情稳定,可以接种。
12.免疫系统疾病(系统性红斑狼疮、类风湿关节炎、干燥综合征等)总体原则是谨慎接种。
一般情况下,在病情稳定时可以接种。
13.骨折、外伤,无感染发热,可以接种。
04接种前后注意事项
1. 接种疫苗前请仔细阅读知情同意书,如有疑问请及时向接种点医生咨询,切勿隐瞒身体状况。
2. 接种后必须于接种点留观30分钟,期间如有身体不适请及时报告接种点医生。
3. 留观期间请多喝水,促进循环代谢,有助于疫苗充分发挥作用。
4. 夏季天气炎热,接种后,由接种点返回的途中要做好防暑降温,以防中暑等因素造成身体不适。
5. 返回家中后,请多喝水、正常饮食、注意休息、勿劳累、不熬夜。不要进行打球、跑步、健身、骑车等各种剧烈运动。特别是重体力劳动者,接种后请注意休息,正常饮食多喝水,切勿在接种后立即进行重体力劳动。
6. 接种后三天内请勿饮酒,以防因酒精引起身体不适。
7. 疫苗接种24小时内注射部位(针孔附近)请保持干燥勿沾水、保持清洁卫生勿用手抓挠。
8. 接种后几天内注意饮食,请勿食用辛辣刺激以及海鲜等易引起过敏的食物。
9. 疫苗接种当晚有可能出现发热,这是由于抗原抗体反应所致,属于疫苗接种后的一般反应,为一过性发热,请勿过度紧张。如有发热的情况请多喝水多休息。体温过高、或者体温不高但也已经出现寒战或关节、肌肉疼痛等发烧 的表现时,请联系社区医生或接种点医生,由医生诊断后开具解热镇痛药物。
10. 疫苗接种后几天内可能会出现注射部位手臂疼痛,红肿,红斑,硬结,瘙痒 等症状,属于疫苗接种后常见的局部不良反应。一般可自行消退,如症状严重或无法自行判断的情况下,可及时就医处理。
此外,为帮助广大学生和家长进一步了解新冠疫苗接种的有关要求,请大家务必认真阅读下列4个附件,确保相关政策和注意事项掌握到位。谢谢!
附件:1.疫苗接种临时档案二维码申请流程
2.新冠病毒疫苗接种健康状况调查表
3.新冠病毒疫苗接种知情同意书
4.委托书
附件1:
疫苗接种临时档案二维码申请流程
江苏省成人预防接种“自助建档”功能操作说明
受种者自助建档流程
一、手机号注册
首次进入“育苗通”微信公众号界面点击【预防接种】中任一菜单都会提醒“欢迎注册”,输入手机号后,点击 发送验证码 ,输入验证码后点击 立即注册 。
二、成人自助建档

附件2:
新冠病毒疫苗接种健康状况调查表
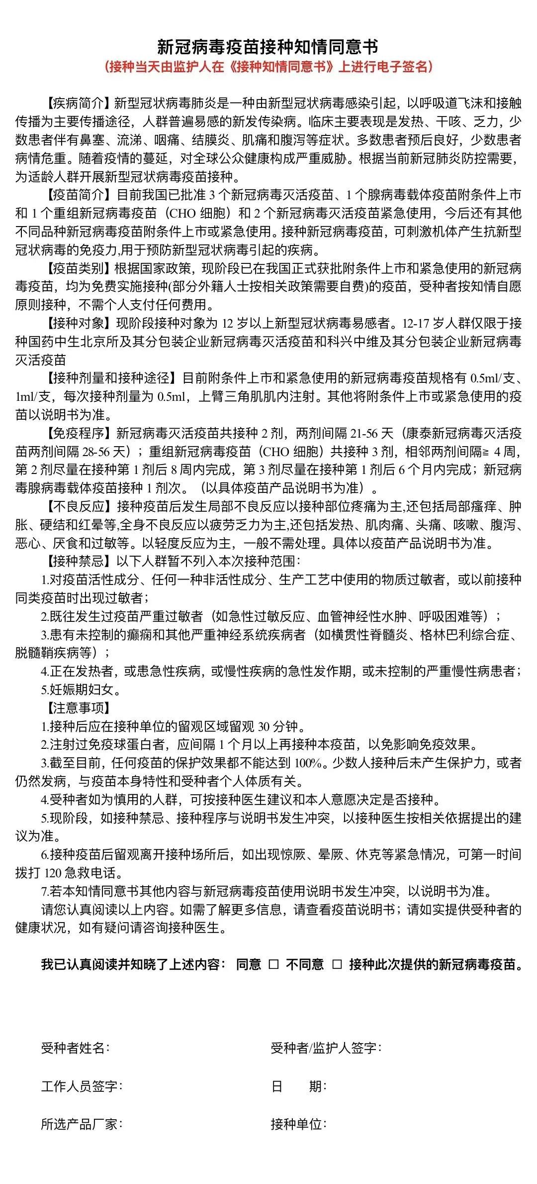
附件3:
新冠病毒疫苗接种知情同意书
附件4:
委托书
填写示范
委托书
锡北镇卫生院(八士)接种门诊:
本人委托爷爷姓名/奶奶姓名/外公姓名/外婆姓名(为儿童儿童姓名的爷爷/奶奶/外公/外婆_)全权办理儿童儿童姓名与预防接种相关一切事宜。
委托人(法定监护人): 父母姓名
年 月 日





