江苏省怀仁中学关于学生新冠疫苗接种告家长书
尊敬的家长:
您好!
接种疫苗,共筑免疫长城。学校是人群密集场所,预防新冠肺炎,疫苗接种是最有效的措施。为确保疫苗接种安全、稳妥、有序推进,根据上级统一安排部署,我校将于8月7日(周六)分批次、有序组织学生到校统一接种(如因特殊原因改期,学校将另行通知时间,请关注学校公众号),接种对象为接种当日年龄在12—17周岁的2021年秋学期在校学生(新高一、新高二、新高三学生)和2021届高三未满18周岁的学生。
一、接种时间及地点
1、时间:2021年8月7日
2、接种地点:学生食堂
3、具体安排如下:
请各年级学生务必按规定时间分批次到校接种!
二、接种流程
入校(学校南门):由测温通道进入学校,佩戴口罩,出示行程码、苏康码。
签 到(食堂一楼):沿中央大道由食堂东门进入签到区。
信息录入(食堂二楼):有序排队,医护人员告知,信息录入。
疫苗接种(食堂二楼):学生按指引进行接种。
留 观(食堂二楼):学生按指引文明留观,若有不适报告现场保障人员,家长走规定通道到食堂一楼休息等候。
离 校(学校西门):留观时间结束,医护人员登记后,由学校西门离校。
三、疫苗种类
目前,获准在未成年人中使用的疫苗只有国药集团中国生物北京生物制品研究所有限责任公司生产及其分包装企业新冠病毒灭活疫苗(Vero细胞)和北京科兴中维生物技术有限公司生产及其分包装企业的新冠病毒灭活疫苗(Vero细胞)。
四、接种工作要求
1、请各位家长仔细阅读《告家长书》及《接种知情同意书》(详见附件2),接种当天必须由1名法定监护人陪同前往,到校后上交《学生新冠接种前健康情况调查表》(详见附件1),可提前打印填写,有疑问咨询现场医生。
2、家长进校前要主动出示行程码,提前更新苏康码,必须是疫苗接种当天的,截图无效。对有中高风险地区经停史,以及中高风险地区人员有接触史的一律不准入校。一经发现将即刻上报。学生及监护人必须全程佩戴口罩、扫码测温入校,请带好笔,一定量的饮用水,提前半小时到校。
3、家长为学生提前在“育苗通”里建档并申请接种二维码,到校接种时请提供户口簿和家长及学生本人身份证。即使提前在“育苗通”里建档,接种当天也必须携带户口簿和身份证核实身份。如果法定监护人不能亲自在规定时间带孩子到学校接种疫苗的,还需由法定监护人写好《委托书》(详见附件3)并签字,由其他监护人陪同孩子接种时带来学校。
关注“育苗通”微信公众号,点击【预防接种】,进行注册。点击【成人预约(新冠)】,自动建档(建立临时档案后预约),为学生本人建档。
4、接种当天必须由监护人陪同并由监护人在《接种知情同意书》(附件2)和询问诊单上进行电子签名。
5、学生要穿袖子宽松的衣服,便于接种。接种时请遵循工作人员引导,有序接种。
五、接种注意事项
01、以下人群不建议接种
1.对疫苗活性成分、任何一种非活性成分、生产工艺中使用的物质过敏者,或以前接种同类疫苗时出现过敏者;
2.既往发生过疫苗严重过敏者(如急性过敏反应、血管神经性水肿、呼吸困难等);
3.患有未控制的癫痫和其他严重神经系统疾病者(如横贯性脊髓炎、格林巴利综合症、脱髓鞘疾病等);
4.正在发热者,或患急性疾病,或慢性疾病的急性发作期,或未控制的严重慢性病患者。
02、暂缓接种的情况
1.任何原因(感冒、伤口感染、局部炎症)引起的发热(腋下体温≥37.3℃),暂缓接种。
2.头痛,头晕,恶心,呕吐,胸闷,胃部不适等,暂缓接种,查明原因再考虑是否接种。
3.荨麻疹发作期,有皮肤瘙痒症状,暂缓接种。
4.诺如病毒或其它病毒引起的急性腹泻,暂缓接种。
03、可以接种的情况
1.已知对尘螨、食物(鸡蛋、花生、海鲜、芒果)、花粉、酒精、青霉素、头孢或者其他药物过敏,可以接种。
2.慢性湿疹没有明显发作,且处于非治疗阶段,可以接种。
3.慢性荨麻疹当前症状不明显,且处于非治疗阶段,可以接种。
4.慢性鼻炎、慢性咽炎症状不明显,可以接种。
5.慢性肝炎非治疗阶段,肝功能正常,可以接种。
6.肺结核不是活动期,可以接种。
7.银屑病非脓疱型等急性类型,处于非治疗阶段,可以接种。
8.白癜风处于非治疗阶段,可以接种。
9.强直性脊柱炎无急性疼痛表现,且炎症指标无明显异常可以接种。
10.抑郁症药物控制良好,生活工作如常,可以接种。
11.精神疾病患者,病情稳定,可以接种。
12.免疫系统疾病(系统性红斑狼疮、类风湿关节炎、干燥综合征等)总体原则是谨慎接种。一般情况下,在病情稳定时可以接种。
13.骨折、外伤,无感染发热,可以接种。
04、接种前后注意事项
1. 接种疫苗前请仔细阅读知情同意书,如有疑问请及时向接种点医生咨询,切勿隐瞒身体状况。
2. 接种后必须于接种点留观30分钟,期间如有身体不适请及时报告接种点医生。
3. 留观期间请多喝水,促进循环代谢,有助于疫苗充分发挥作用。
4. 夏季天气炎热,接种后,由接种点返回的途中要做好防暑降温,以防中暑等因素造成身体不适。
5. 返回家中后,请多喝水、正常饮食、注意休息、勿劳累、不熬夜。不要进行打球、跑步、健身、骑车等各种剧烈运动。特别是重体力劳动者,接种后请注意休息,正常饮食多喝水,切勿在接种后立即进行重体力劳动。
6. 接种后三天内请勿饮酒,以防因酒精引起身体不适。
7. 疫苗接种24小时内注射部位(针孔附近)请保持干燥勿沾水、保持清洁卫生勿用手抓挠。
8. 接种后几天内注意饮食,请勿食用辛辣刺激以及海鲜等易引起过敏的食物。
9. 疫苗接种当晚有可能出现发热,这是由于抗原抗体反应所致,属于疫苗接种后的一般反应,为一过性发热,请勿过度紧张。如有发热的情况请多喝水多休息。体温过高、或者体温不高但也已经出现寒战或关节、肌肉疼痛等发烧 的表现时,请联系社区医生或接种点医生,由医生诊断后开具解热镇痛药物。
10. 疫苗接种后几天内可能会出现注射部位手臂疼痛,红肿,红斑,硬结,瘙痒 等症状,属于疫苗接种后常见的局部不良反应。一般可自行消退,如症状严重或无法自行判断的情况下,可及时就医处理。
以上部分内容来自无锡疾控
江苏省怀仁中学
2021年8月2日
附件1:
新冠病毒疫苗接种健康状况调查表
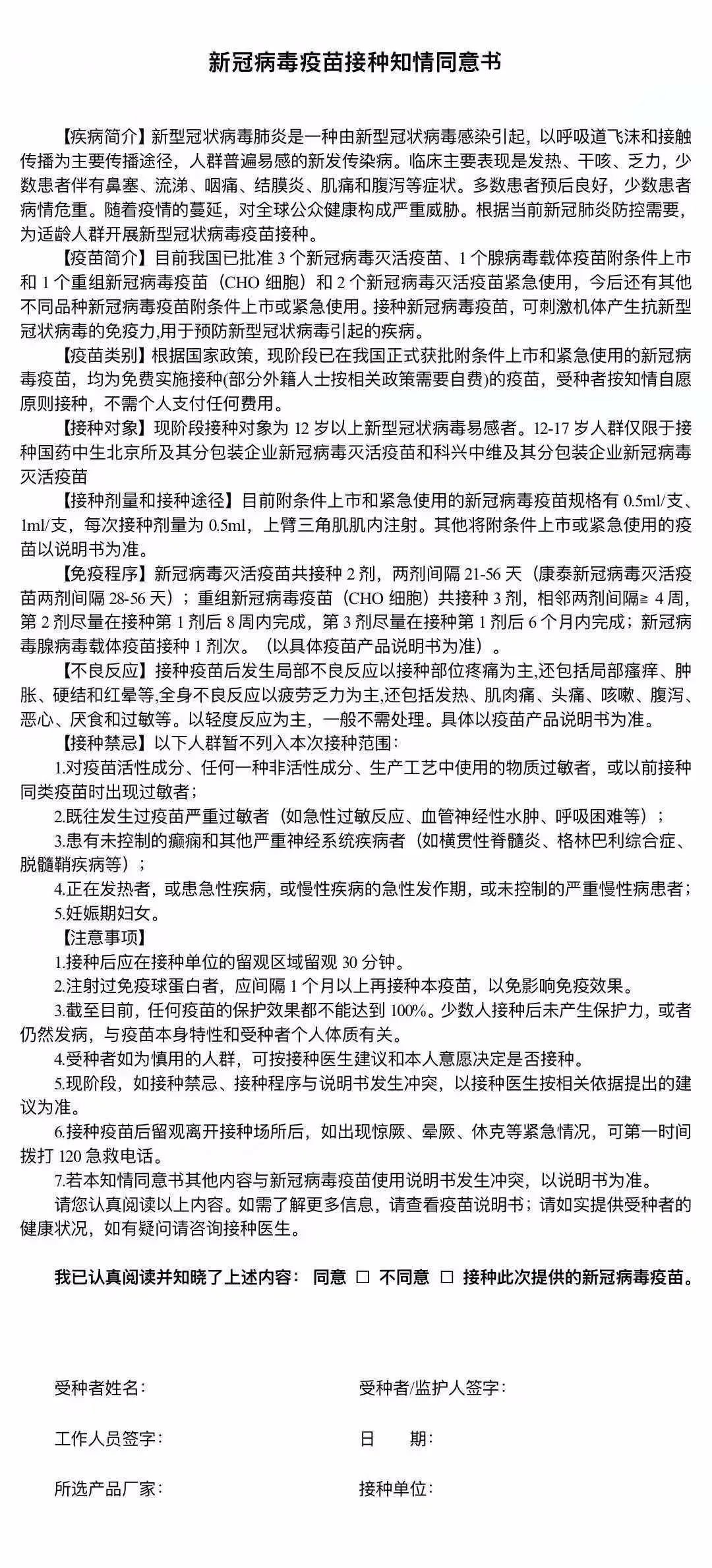
附件2:新冠病毒疫苗接种知情同意书
附件3:委托书





