根据1月20日市卫生健康委重点人群新冠病毒疫苗接种推进会工作部署,结合在锡学生放寒假安排,推出学生专场。
若错过了前期学校集体接种,请尽快带您的孩子去以下指定的学生接种专场安排接种。全家接种保健康,开开心心过春节!
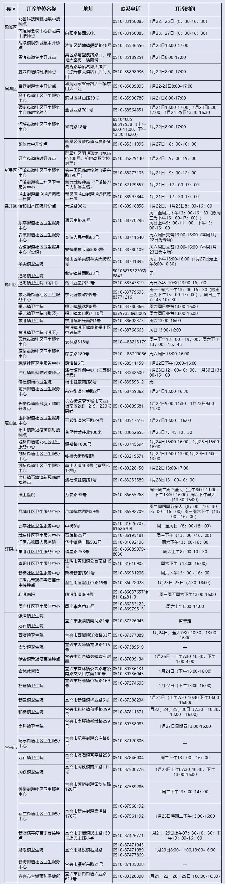
3-11岁新冠病毒疫苗接种专场门诊一览表
▶3-11岁儿童接种需要注意什么?
1. 接种前,儿童监护人应当充分阅读学校下发的《新冠病毒疫苗接种告家长书》,仔细填写《健康状况调查表》,将孩子的健康状况和既往病史等如实告知接种医生。
2. 接种时需携带预防接种证及身份证或户口簿。
3. 接种过程中,监护人应全程陪同在场。接种当天穿着宽松的衣服。
4. 接种前避免空腹,接种前、后不要进行剧烈运动,接种完成后多饮水,注意休息。
5. 接种现场,家长或监护人要重点关注孩子的健康状况、心理紧张情况,接种后现场留观30分钟,如出现不适,请及时告知现场工作人员。
6. 接种当天保持接种局部皮肤清洁,避免用手搔抓接种部位,新冠疫苗接种后可以正常地生活、学习。
▶3-11岁儿童接种新冠疫苗安全吗?效果如何?
根据已获批使用的新冠病毒灭活疫苗临床研究结果显示,3-17岁人群接种后安全性良好,中和抗体阳转率高,免疫原性良好。现有的证据均充分证明在3-17岁人群接种新冠病毒灭活疫苗是安全、有效的。
与12-17岁和成人接种一样,少数人接种后可能会出现局部红肿、疼痛和硬结,或者发热、乏力等暂时的不适反应,一般不需特殊处理,注意休息,多喝水,2-3天即缓解。





