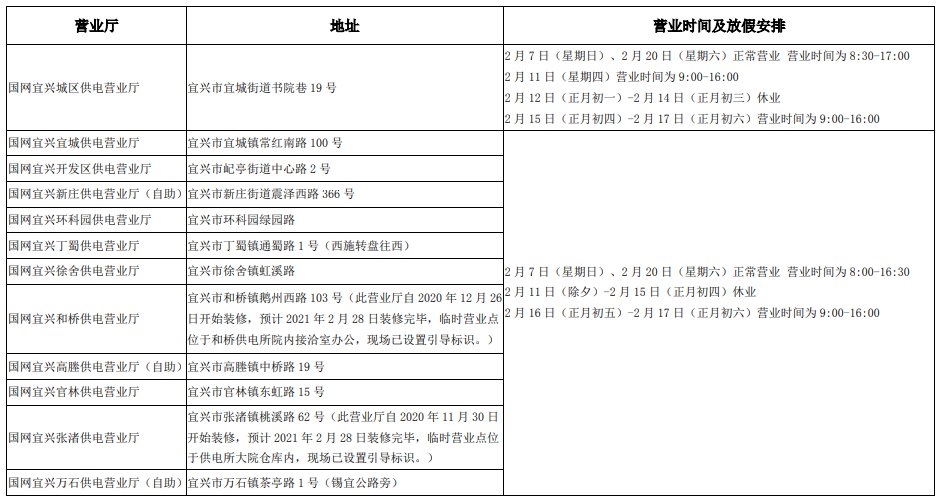
2021年春节期间,宜兴市供电公司城中营业厅开放24小时自助服务区,法定休业期间所有营业厅安排工作人员值班轮守,大年初四(2月15日)起城中营业厅对外正常营业,大年初五(2月16日)起农村营业厅对外正常营业,持续为广大用户提供贴心周到的各项电力服务。
全市营业厅作息安排如下:

地方特产2022-09-18 06:33:00未知
2021年春节期间,宜兴市供电公司城中营业厅开放24小时自助服务区,法定休业期间所有营业厅安排工作人员值班轮守,大年初四(2月15日)起城中营业厅对外正常营业,大年初五(2月16日)起农村营业厅对外正常营业,持续为广大用户提供贴心周到的各项电力服务。
全市营业厅作息安排如下:
