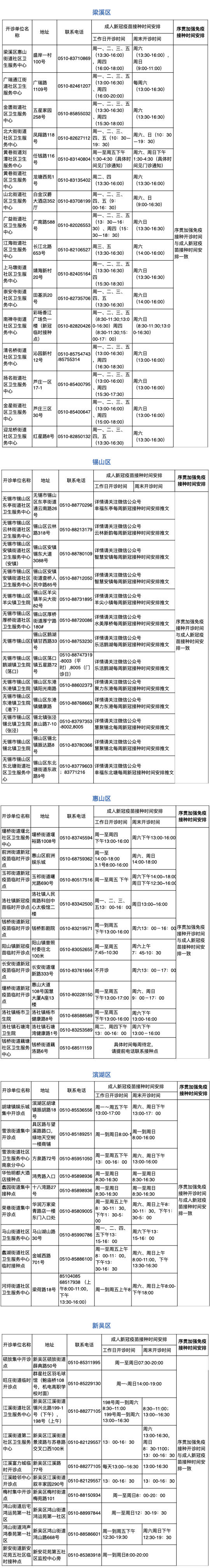
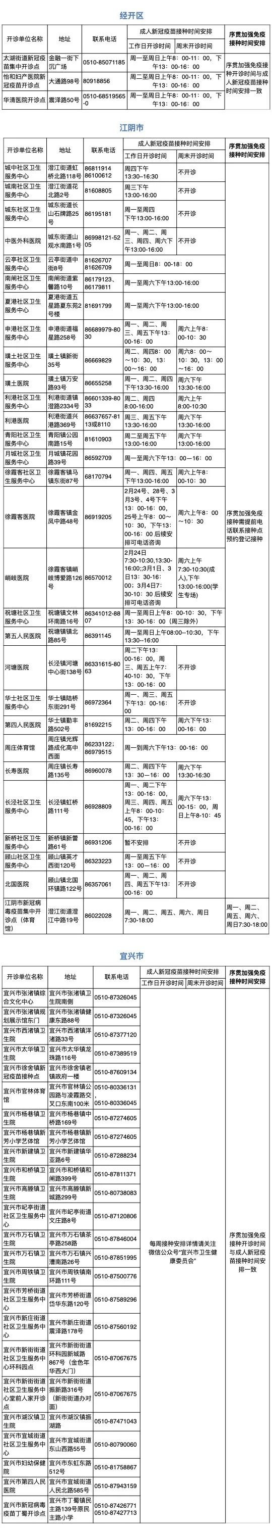
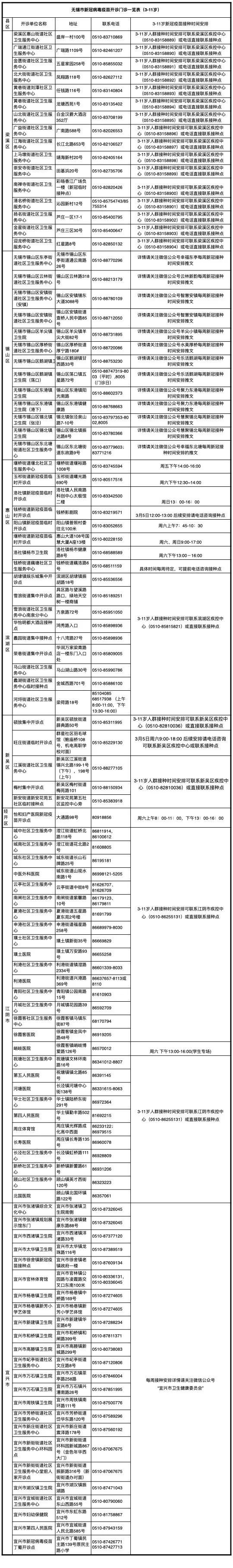
无锡新冠疫苗序贯加强免疫接种点汇总(不定期更新)

地方特产2022-09-18 00:06:07未知

  无锡新冠疫苗接种点汇总(2022年3月2日更新,后续可能有变动以实际为准)

  注意:是否进行新冠疫苗序贯加强接种,建议接种前电话咨询确认

  

  

  

本文标签: ,疫苗  ,无锡  ,能有  ,变动  ,建议  

相关推荐

猜你喜欢

大家正在看