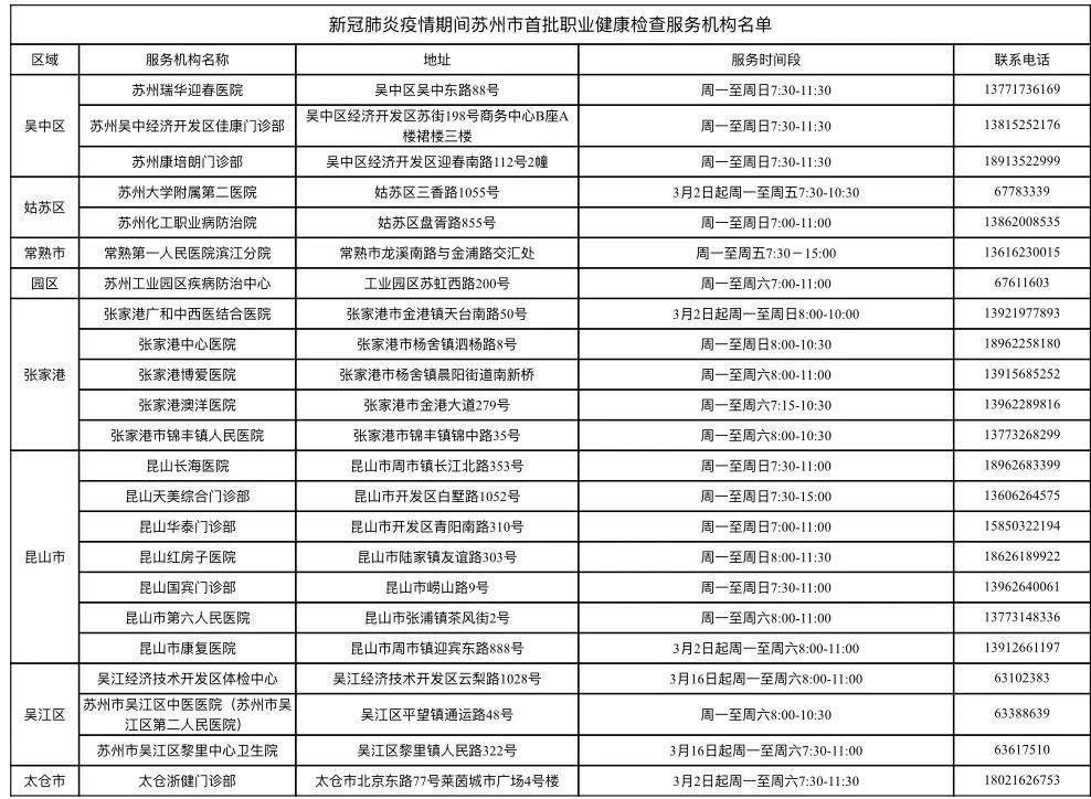
苏州市职业健康检查服务机构名单
苏州医疗服务最新通知:
为确保新冠肺炎疫情防控期间医疗服务安全平稳有序开展,满足群众日常诊疗需求,根据当前疫情防控工作要求,现就我市做好新冠肺炎防控期间正常医疗服务工作有关事项通知如下:
一、各医疗机构要合理调配医护力量,有序开放普通门诊、专科门诊、专家门诊,提倡预约就诊。
二、口腔科、眼科、耳鼻喉科、整形(美容)科、健康体检类等专科医疗机构与综合医院内上述相关专科非必需诊疗项目继续暂停,只保留必要的急症服务。
三、除上述专科以外的其他专科医院、门诊部、诊所(含中医、中西医结合)需要复业的,须全员认真学习相关疫情防控知识,由发证机关对其法定代表人或主要负责人考核评估备案后复业。
四、所有医疗机构要开展预检分诊,所有进入医疗机构的人员均须佩戴口罩、测量体温、出示有效身份证件、查看苏城码、询问流行病学史。苏城码为绿色、证码一致、体温正常并无呼吸道症状患者方可进入诊室。就诊人员间距保持1米以上,陪同就诊人员原则上不多于1人,诊区严格执行“一人一诊一室”。
五、医疗机构应减少出入通道,在所有入口设体温监测点。医疗机构要对全体职工,包括第三方单位人员以及医疗机构内对外经营的商店、药店等工作人员进行流行病学排查,对在岗人员每日测量体温,并做好登记。
六、保持院前急救和院内急诊正常安全有序开展;对孕产妇和新生儿,做好疾病救治、安全助产等工作,保障母婴安全;对于血液透析、肿瘤放化疗患者等需要定期治疗的患者,要提供不间断的医疗服务;对高血压、糖尿病等需要长期服用固定药物的慢性病患者,可视病情将其处方量放宽至3个月。
七、有序开展手术诊疗,优先满足急诊、限期手术患者需求,非急诊手术延后择期进行,由医院根据新冠肺炎鉴别诊断和病情危急情况确定核酸检测。
八、严格管控病房探视和陪护,患者住院期间原则上不得离开病房,轻病人原则上不探视;重症患者或术前谈话等特殊情况,实行限时、限人、错时探视;确需陪护的,陪护人员不超过1人且相对固定,陪护人员应做好个人信息登记和有效防护。
九、贯彻省疫情防控工作领导小组《关于做好春节后院感防控工作的通知》精神,落实十个“从严”院感防控措施,进一步规范院内管理流程,做到重点部位防控无死角,风险点防范全到位,落实责任到人,最大限度避免院内感染发生。
十、进一步加强分级诊疗工作,要充分利用“互联网+医疗”等信息化手段,通过网上预约和线上咨询等方式,引导患者有序就医。要全面落实常见病、慢性病、多发病患者首先到基层医疗卫生机构就诊制度,减少人群在大医院聚集,降低交叉感染风险。
▼





