根据《市政府关于印发〈常熟市新市民积分管理办法〉和〈常熟市新市民积分管理计分标准〉的通知》(常政发规字〔2020〕6号)文件精神,结合工作实际,现公布2022年度向全市新市民子女开放的公办学校和幼儿园(含设服务区的社会办幼儿园)名单及服务区域。
一、乡区各镇(街道)向新市民子女开放的公办幼儿园(含设服务区的社会办幼儿园)、小学、初中及服务区域:
除个别学校(园)因教育资源紧张、学位饱和等因素,暂不向新市民子女开放外,乡区各镇(街道)其他公办幼儿园(或分园)、小学(或分校)、初中均向新市民子女开放,服务区域原则上与各校(园)的原学区相一致(见附件一),平行志愿等特殊情况以说明为准。
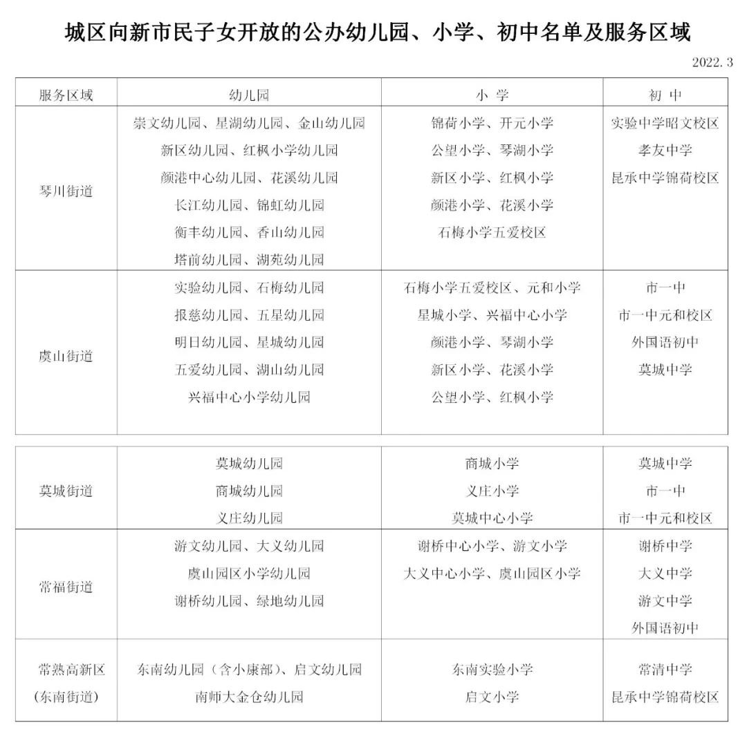
二、城区向新市民子女开放的公办幼儿园(含设服务区的社会办幼儿园)、小学、初中及服务区域:
除个别学校(园)因教育资源紧张、学位饱和等因素,暂不向新市民子女开放外,其他公办学校(园)均向新市民子女开放(见附件二)。
新市民可根据自己的居住区域,到所在新市民事务分中心办理申请手续,并在对应的开放学校(园)中慎重选择。
*说明:
1. 梅李区域(不含珍门、赵市)新市民申请就读幼儿园,只能在珍门幼儿园或赵市幼儿园中任选一所;申请就读小学可在珍门中心小学、赵市中心小学中填报平行志愿,以分数优先、遵循志愿的方式录取。梅李区域和珍门区域申请就读初中可在梅李中学、赵市中学中填报平行志愿,以分数优先、遵循志愿的方式录取。
2. 支塘区域(不含何市、任阳)新市民申请就读幼儿园、小学,可在张青莲幼儿园、何市中心小学幼儿园,张青莲小学、何市中心小学中填报平行志愿,以分数优先、遵循志愿的方式录取;任阳区域(不含支塘、何市)新市民申请就读幼儿园、小学,可在任阳幼儿园、何市中心小学幼儿园,任阳小学、何市中心小学中填报平行志愿,以分数优先、遵循志愿的方式录取。
3. 碧溪街道在开放的四所公办幼儿园之外,将普惠性社会办东张邻里中心幼儿园、滨江幼儿园、凤鸣幼儿园纳入开放幼儿园名单。其中东张邻里中心幼儿园服务区范围为碧溪街道,滨江幼儿园和凤鸣幼儿园服务区范围为滨江新城。新市民(不含滨江新城)在申请一所对应区域的公办幼儿园以外,还可以申请东张邻里中心幼儿园(平行志愿),滨江新城新市民可在滨江幼儿园、凤鸣幼儿园、东张邻里中心幼儿园中填报平行志愿。碧溪综合服务中心区域和滨江新城区域新市民申请就读小学,可在碧溪中心小学、浒浦学校小学部、吴市中心小学、东张中心小学中任选三所填报平行志愿。碧溪综合服务中心区域和滨江新城区域新市民申请就读初中,可在滨江实验中学、浒浦学校初中部、东张中学之中填报平行志愿;吴市综合服务中心区域新市民申请就读初中,可在滨江实验中学、东张中学之中填报平行志愿。所有平行志愿,以分数优先、遵循志愿的方式录取。
4. 古里区域(不含白茆、淼泉)新市民申请就读幼儿园,可在古里、淼泉、白茆三所幼儿园中填报平行志愿,申请就读小学,可在淼泉、白茆两所中心小学中填报平行志愿;古里区域与淼泉区域新市民申请就读初中,可在古里、淼泉、白茆三所中学中填报平行志愿。所有平行志愿,以分数优先、遵循志愿的方式录取。
5. 唐市区域和沙家浜区域新市民申请就读初中可在唐市中学、沙家浜中学中填报平行志愿,以分数优先、遵循志愿的方式录取。
6. 辛庄区域(不含张桥、杨园)新市民申请就读幼儿园、小学、初中,可在辛庄幼儿园、杨园幼儿园,辛庄中心小学、杨园中心小学,辛庄中学、杨园中学中填报平行志愿;杨园区域新市民申请就读幼儿园、小学、初中,可在杨园幼儿园、张桥幼儿园,杨园中心小学、张桥中心小学,杨园中学、张桥中学中填报平行志愿。所有平行志愿,以分数优先、遵循志愿的方式录取。
7. 海虞区域(不含福山、周行)新市民申请就读小学,可在海虞中心小学、福山中心小学、周行中心小学三所小学中填报平行志愿;申请就读初中,可在海虞初级中学、福山中学、周行中学三所中学中填报平行志愿。所有平行志愿,以分数优先、遵循志愿的方式录取。
8. 尚湖镇区域新市民申请就读幼儿园,可在尚湖幼儿园、尚湖幼儿园大河分园、王庄幼儿园、练塘幼儿园、练塘幼儿园鸳鸯分园中最多可选三所幼儿园填报平行志愿;申请就读小学,可在尚湖中心小学、尚湖中心小学大河分校、王庄中心小学、练塘中心小学、练塘中心小学鸳鸯分校中最多可选三所小学填报平行志愿;申请就读初中,可在尚湖中学、王庄中学、练塘中学三所中学中填报平行志愿。所有平行志愿,以分数优先、遵循志愿的方式录取。
说明:城区新市民在申请学校时,最多可选择3所学校(幼儿园)填报平行志愿,以分数优先、遵循志愿的方式录取。





