2019年苏州积分入学分值确认时间:4月24日~5月8日(节假日除外)
已成功提交申请资料的申请人请在4月24日~5月8日(节假日除外)携带本人身份证至原申请窗口,领取积分入学分值确认单并仔细核对后签名。
注意:
1、若申请人对本人入学积分情况有异议的,请尽快向原申请窗口提出积分复核要求。
2、签字确认分值不是强制性的,如果您没有至申请窗口签字确认,则默认您的分值无误。
3、如果本人无法亲自签字确认分值,则代签人需要带好本人身份证以及申请人的身份证、与申请人的关系证明至窗口代签。
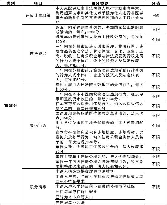
4、现在查到的分值并不是最终的分值,若申请人有违法违规行为,还将进行扣减分操作,实际分值以公示时为准。





