一、符合备案条件人员范围
1.异地安置退休:退休后在异地定居并且户籍转入定居地;
2.异地居住:异地居住时间在3个月以上;
3.异地工作:常驻异地工作、学习等,时间在3个月以上;
4.异地急诊:异地居住、探亲、旅游等时间不超过3个月,因急诊住院;
5.异地转院:限于技术等原因难以确诊和治疗,需转往统筹地区外就医。
二、备案所需材料有哪些?
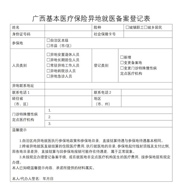
(一)《广西基本医疗保险异地就医备案登记表》,原件1份;
(二)按不同情形提供相应材料:
(1)异地安置退休:本人户籍证明或居民身份证,复印件1份;
(2)异地居住:居住证或其他长期异地居住证明材料(如房产证明、租房合同等),原件或复印件1份;
(3)异地工作:单位(学校)外派工作(学习)证明或村(居)委会出具的外出务工证明,原件1份;
(4)异地急诊:在入院治疗5个工作日内提供急诊住院材料(如入院记录、住院证+门急诊病历等),原件或复印件1份;
(5)异地转院:提供指定的定点医疗机构出具的《广西基本医疗保险转统筹地区外住院证明》,原件1份;
(三)社会保障卡或居民身份证(委托他人办理的可提供复印件);
(四)委托他人办理的,还需提供代办人身份证复印件1份(验原件);
(五)参保单位集中办理5人以上(不含5人)异地居住(工作)备案的,登录“广西壮族自治区医疗保障局”官网办理(点击此处进入)
三、如何办理异地就医备案?
目前广西壮族自治区医疗保障局推出了4种办理渠道,参保人员可以通过网上办理、关注微信公众号办理、手机APP办理、现场办理等方式实现跨省异地就医费用直接结算。
(一)广西医保网上服务大厅
网站网址:点击此处进入
首次登陆的参保人员,需完成注册才能在网上办理相关业务。
①用户注册
流程:点击“注册”→进入“个人用户注册”界面→依次输入姓名、身份证号、手机号(必须是实名制)→点击发送短信验证码(验证码在三分钟内有效)→填入收到的短信验证码→点击下一步→设置密码→注册完成
②用户登录
个人用户登录类型有普通登录和门慢专家登录两种类型。个人用户使用普通登录,依次输入用户的身份证号码、密码和验证码,点击登录即可,用户登录界面如下图:
③异地就医备案申请或异地转诊(转院)备案
流程:用户登录→网上办事→个人办事→异地就医业务→异地就医备案申请或异地转诊(转院)备案→在线办理→选择备案类型→按要求填写完整→上传备案所需资料→保存→提交
☟异地就业备案申请☟
☟异地转诊(转院)备案☟
(二)广西医保微信公众号
流程:关注“广西医保”公众号
点击“医保大厅”→进入“医保办理→选择“异地就医备案”或“异地转诊(转院)备案”→选择备案类型→按要求填写完整→上传备案所需资料→提交→备案成功
1、点击“医保大厅”2、进入“医保办理”3、点击“全部”
4、选择“异地就医备案办理或异地转诊(转院)备案”
5、录入异地就医信息并提交
6、录入异地转诊(转院)信息提交
(三)“国家医保服务平台”APP办理
流程:手机下载“国家医保服务平台”APP
点击“异地就医备案”→点击“快速备案”→点击选择参保地(广西壮族自治区区本级)→阅读备案告知书,了解备案类型→按要求填写完整→上传备案所需资料→提交→备案成功
1、点击“异地就医备案”;2、点击“快速备案”;3、点击选择参保地
4、阅读备案告知书;5、录入异地就医信息并提交
注意:该APP只能办理跨省异地长期备案及跨省异地转诊(转院)备案,且不适用于急诊备案。
四、现场办理
流程:经办机构领表→填写广西基本医疗保险异地就医备案登记表→提供备案所需材料复印件(核对原件)→受理→审核通过→备案完成
经办机构地址:
1.南宁市青秀区星湖路35号广西自治区医疗保障局一楼正门旁广西医保中心业务受理点
2.南宁市民族大道60号劳动保障大厦医保受理大厅(三楼301室)
五、医疗费用如何报销?
1、本地就医:参保人员在正常享受待遇期内于定点医疗机构发生的门(急)诊、门诊特殊慢性病和住院医疗费用,持本人社会保障卡等有效证件到定点医疗机构就诊,直接刷医疗保障卡进行即时结算。符合基本医疗保险药品目录、诊疗项目和医疗服务设施范围的医疗费用,按照规定从基本医疗保险基金中支付;属于个人支付的,由个人直接与定点医疗机构结算。
2、异地就医:经社会保险经办机构备案后在统筹区外自治区内、自治区外住院的,按照参保地住院治疗报销比例执行,直接使用社会保障卡进行刷卡即时结算;逾期或未经备案的,需要先由个人垫付全部住院费用,然后持有社会保障卡、住院发票(原件)、疾病证明、出院小结、医疗费用清单、报销人银行卡等相关材料到南宁市民族大道60号劳动保障大厦医保受理大厅办理手工住院报销手续,基金报销比例分别降低15%、20%。





