关于调整ATM跨行取现服务收费标准的公示
尊敬的客户:
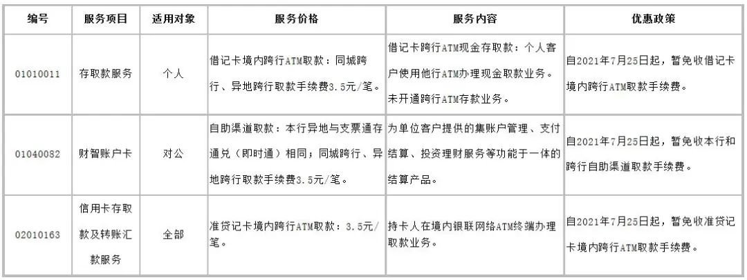
为响应中国银行业协会、中国支付清算协会《关于降低自动取款机(ATM)跨行取现手续费的倡议书》,我行决定调整《中国工商银行服务价目表(2017年版)》中涉及ATM跨行取现服务的收费标准和优惠政策,并于2021年7月25日零时生效。根据《商业银行服务价格管理办法》有关规定,现公示如下:
特此公告。
中国工商银行股份有限公司
2021年7月23日
地方特产2022-09-15 15:50:51佚名
关于调整ATM跨行取现服务收费标准的公示
尊敬的客户:
为响应中国银行业协会、中国支付清算协会《关于降低自动取款机(ATM)跨行取现手续费的倡议书》,我行决定调整《中国工商银行服务价目表(2017年版)》中涉及ATM跨行取现服务的收费标准和优惠政策,并于2021年7月25日零时生效。根据《商业银行服务价格管理办法》有关规定,现公示如下:
特此公告。
中国工商银行股份有限公司
2021年7月23日
桂林市公安局便民措施有哪些 桂警便民服务
桂林中国农业银行ATM跨行取现手续费调整