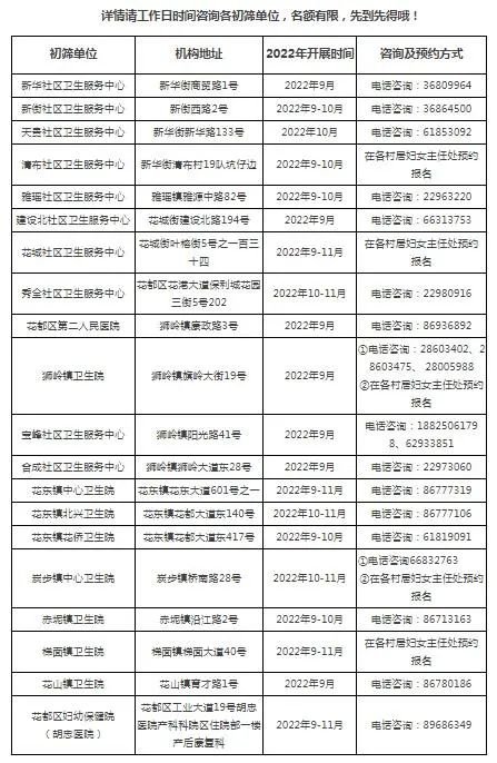
咨询预约方式:
各符合条件的女同胞,根据下面情况选择初筛单位咨询和预约检查。
①村委(农村地区)户籍女性
各镇/街道的村委(农村地区)户籍女性前往居住地村委管辖社区卫生服务中心/卫生院咨询和预约。
如:某女士居住新华街新华村应根据新街社区卫生服务中心的预约咨询方式咨询。
②居委(城镇地区)户籍女性
赤坭镇、花东镇、狮岭镇、梯面镇、花山镇、炭步镇的居委(城镇地区)户籍女性前往居住所在镇的卫生院咨询和预约。
新华街、新雅街、秀全街、花城街和秀全街的居委(城镇地区)户籍女性可前往花都区妇幼保健院(胡忠医院)产科院区产后康复科咨询和预约。
如:某女士居住新雅街云峰居委应咨询花都区妇幼保健院产后康复科。
检查流程:
①接受知识宣教,登记信息;
②签署“自愿免费检查知情同意书”;
③接受病史情况调查;
④初筛:妇科检查、宫颈标本采集;乳腺手诊,乳腺超声检查;
⑤宫颈癌检查初筛异常转诊到确诊单位进一步行阴道镜检查和宫颈组织病理学检查。乳腺初筛异常者转诊到确诊单位进一步行乳腺X线检查或乳腺组织病理学检查,并配合社区卫生服务中心或卫生院的随访工作。





