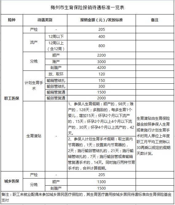
职工累计参加生育保险满1年的,其生育和计划生育的医疗费用按下列规定支付:
(一)分娩。按顺产2200元、难产3000元、剖宫产4200元标准支付。
(二)产前检查。参保女职工生育的产前检查按205元的标准支付。
(三)终止妊娠。自然终止妊娠12周(含12周)以上的按800元标准支付,妊娠12周以下的按400元标准支付。
(四)施行计划生育手术。放置(取出)宫内节育器按120元、输精管结扎术150元、输卵管结扎术300元、输精管复通术1500元、输卵管复通术2000元的标准支付,流产术或引产术妊娠12周(含12周)以上按800元、12周以下400元的标准支付。 低于前款(一)、(二)、(三)、(四)项规定标准的医疗费用按实际发生额支付,超出规定标准的医疗费用由个人自付。
(五)生育津贴。发放标准为按照参保人生育或者施行计划生育手术时用人单位上年度职工月平均工资除以30再乘以规定的假期天数计发。

【拓展信息】
哪些单位和人员应当参加生育保险?
1、国家机关、企业国家机关、企业、事业单位、社会团体、民办非企业单位、基金会、律师事务所、会计师事务所等组织及其在职职工
2、有非军籍职工的军队、武警部队所属用人单位及其非军籍职工
3、有雇工的个体工商户及其雇工
4、法律、法规、规章规定的其他单位和人员





