一、办理条件:
原失踪被注销户口后又重新出现的人员,可申请恢复户口。
二、办理形式:
窗口办理
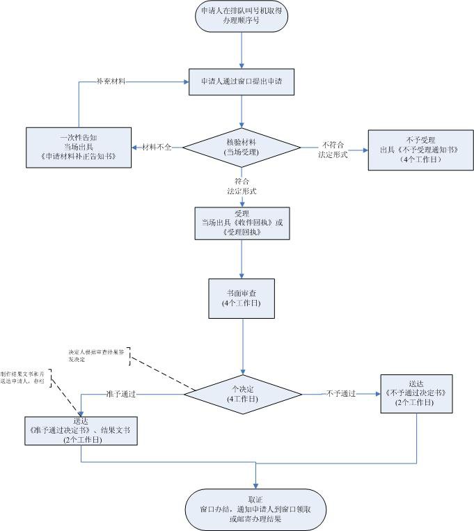
三、办理流程:
四、申请材料:
1.户口申请报告书、拟入户地址居民户口簿、
2.拟入户地址居民户口簿
3.本人居民身份证
本地宝小编有话对您说~
地方特产2022-09-12 10:29:07未知
一、办理条件:
原失踪被注销户口后又重新出现的人员,可申请恢复户口。
二、办理形式:
窗口办理
三、办理流程:
四、申请材料:
1.户口申请报告书、拟入户地址居民户口簿、
2.拟入户地址居民户口簿
3.本人居民身份证
本地宝小编有话对您说~