登录交通管理互联网综合应用平台或者下载交管12123APP实名注册后即可办理申领免检标志、机动车检验预约、期满换领驾驶证、遗失补领驾驶证、损毁换领驾驶证、变更机动车及驾驶证联系方式等25项车驾管业务,还可办理违法处理和罚款缴纳业务哦
1、在手机应用市场或者网站上下载安装“交管12123”软件。
2、打开软件,点击右上角“未登录”,输入账号密码登录,未注册用户按要求填写注册信息,实名注册完成后即可登录。
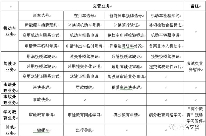
3、在首页点击“更多”,可办理各类网上交管业务(见表格1)
表格1
4、点击需要办理的业务,根据提示完成相关资料的填写,提交成功后可在网办进度查看业务办理情况。
5、如有咨询事项请于工作时间拨打电话0668-2800166(监督咨询岗)、0668-2800165(办证大厅)。
【更多办事指南】





