肇庆市德庆县幼升小招生办法
【内容为2019年办法,如有变化,以教育局最新发布为准】
德庆县城区外来人员随迁子女是指非德城户籍,随父母或监护人(以下简称“申请人”)到德庆县城区共同居住的适龄入学儿童(包含:1.本省进城务工人员随迁子女及父母双方或一方为德城户籍,但自身为非德城户籍的儿童;2.非本省进城务工人员随迁子女;3.港澳台居民子女。)。
本办法适用于德庆县城区外来人员随迁子女申请德庆县城区小学一年级的入学。属德城户籍,现与父母或祖父母、外祖父母跨学区居住、或跨学区合法经营,申请跨学区学位的儿童,按本办法计算积分。
第二章 入学条件
第五条 德庆县城区外来人员随迁子女到入学当年8月31日前年满6周岁以上,有正常学习能力的随迁适龄儿童具有积分资格,可以通过积分方式,申请其父母或祖父母、外祖父母居住地,或合法经营地的学区小学一年级的学位。
申请时须提供以下证明材料:
1.证明户籍条件须提交:申请人及儿童的户籍证明材料。
2.证明居住条件须提交:①肇庆市内户籍人员需提供户籍证明和工作年限证明或居住年限证明;肇庆市外户籍人员需提供德庆县公安部门核发的《广东省居住证》(2010年之前为《暂住证》)。②购房的,需提供学区范围居住地合法有效的《房产证》或《购房合同》和购房发票;租房的,需提供学区范围居住地《住房租赁合同》。
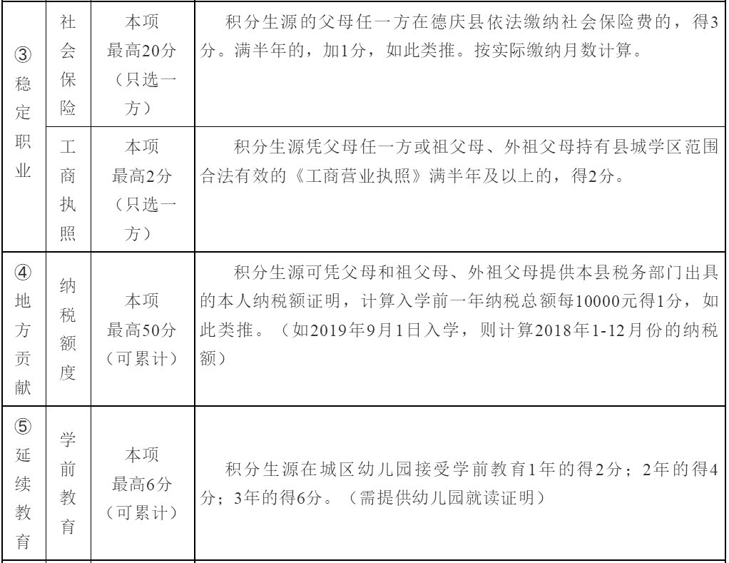
3.证明稳定职业条件须提交:①县城学区范围合法有效的《工商营业执照》满半年及以上的证明。②在我县交纳社会保险的,按实际缴纳月数计算,要提供个人账户对账单。
4.证明地方贡献条件须提交:税务部门出具的积分生源父母或祖父母或外祖父母的纳税额证明。纳税时间界定为积分生源入学前一年的纳税额。
5.证明延续教育条件须提交:在城区幼儿园接受学前教育的就读证明。
6.证明文化程度条件须提交:父母最高学历证明。
7.证明技术职称条件须提交:父母最高职业资格或专业职称证明。
属德城户籍的儿童需申请跨学区就读,申请的条件是:父母或祖父母、外祖父母必须跨学区居住或跨学区经营;申请的要求是:必须选择与父母或祖父母、外祖父母现在跨学区居住的地方所在学区的学校,或选择父母或祖父母、外祖父母的工商营业执照跨学区合法经营地所在学区的学校申请积分就读,但只能选择1所学校计算积分。计算积分后不能入读的,可回原学区学校就读。同时申请2所或2所以上跨学区学校的,则为无效申请,取消其跨学区申请资格。
第三章 管理机制
第六条 外来人员随迁子女凭积分入学的相关工作由德庆县教育局负责组织实施,公安、人力资源和社会保障、市场监管、税务、民政、卫生健康、社会保险等相关职能部门依法履行职责,协助审核积分入学相关证明材料。
第七条 外来人员随迁子女凭积分入学采取统一管理、统筹兼顾、相关部门分工合作的模式进行。
第四章 可供学位
第八条 德庆县教育局每年向社会公布县城各学区小学可安排的外来人员随迁子女入学学位及城区可安排总学位。学校可安排外来人员随迁子女入学的学位,是依据广东省标准化学校标准班额计算出来的该校可安排学位数减去该学区的德城户籍学生数及按政策规定(本办法第十五条)照顾人员子女数的差值。
第五章 计分办法
第九条 外来人员随迁子女积分计算一级指标共7项,7项总分值最高为228分。
第十条 总积分为各项指标的累计得分。具体积分项目指标见《德庆县城区外来人员随迁子女凭积分入读学区小学一年级积分指标及分值表》(附件2)。
第六章 申请学位
第十一条 受理积分申请学位的具体时间由德庆县教育局公布,一般安排在每年录取本地户籍生源后进行。外来人员随迁子女申请学区小学一年级的学位,由其父母或监护人填写《德庆县城区外来人员随迁子女凭积分入读学区小学一年级申请表》(附件3),填写后连同各项积分依据的原件及复印件,向居住地所属学区或合法经营地学区小学申请学位。
第七章条件审核
第十二条申请人按本办法规定提供申请材料,由学区小学进行初审。申请材料不符合规定要求的,退回申请人;对申请材料有异议的,学区小学可要求申请人提供有关单位验证证明。
第十三条 受理报名时间结束后,学校不再接受补充提高分值的相关证明材料。积分计算出来后,学区小学应向社会公示符合条件的申请人名单和积分,公示时间不少于5个工作日。公示期间有异议的,可向学区小学反映,由学区小学进行复核。复核后,还有异议的,由德庆县教育局审定。
第十四条 学区学校必须根据指标分值计算积分,并根据学区招生余额,按总积分从高到低的顺序录取。假若积分相同,学位不足,则由德庆县教育局组织、监督学校通过抽签确定学位。取得学位的,由学校发出入学通知书。申请人随迁子女须持入学通知书及相关证明材料原件,在规定的时间内到录取学校办理入学手续。逾期未办理入学手续的,视为自动放弃入学资格。
第八章 政策照顾
第十五条 属于享受肇庆市、德庆县政策性照顾人员的适龄子女申请到德庆县城区小学就读一年级的,可不计算积分,由申请人向德庆县教育局提交有关证明材料,德庆县教育局统筹,就近安排在居住地段内公办义务教育学校就读。
政策性照顾人员的子女主要包括:
1.根据《民政部、教育部、总政治部关于印发<优抚对象及其子女教育优待暂行办法>的通知》(民发〔2004〕192号)精神,属优抚对象复退军人的子女入学,申请时需提交民政局出具的有关证明;属现役军人的子女入学,申请时需提交现役军人单位证明。
2.父或母属本县引进的高层次人才的子女入学,按肇庆市人力资源和社会保障局、肇庆市卫生局、肇庆市教育局《印发〈关于开通肇庆市高层次人才就医和子女入学绿色通道的意见〉的通知》(肇人社发〔2013〕105号)精神,申请时需提交德庆县人力资源和社会保障局出具的证明。
3.公安烈士、公安英模和因公牺牲、一级至四级因公伤残公安民警子女。申请时需提交我县公安局出具的证明。
4.烈士、英雄模范和因公牺牲、一级至四级因公伤残消防救援人员子女和在职消防救援人员子女。申请时需提交我县应急管理局出具的证明。
5.回德庆县投资兴办工厂(实体企业)的海外华侨、港澳台同胞直系的适龄随迁子女。申请时需提交我县外事局、市场监督管理局出具的证明。
第九章 其 他
第十六条 申请人对学校在计算积分过程中,有异议的,可向德庆县教育局提出,由德庆县教育局调查核实。德庆县教育局和德庆县监察委员会要切实保障外来人员随迁子女接受义务教育的合法权益,严肃查处工作中的违纪违规行为。
德庆县教育局和城区小学设立城区外来人员随迁子女凭积分申请学区小学一年级学位监督工作组,负责核查积分生源提供的相关证明材料的真实性,核实入学条件。
第十七条 凡提供虚假证件、资料的,取消其积分入学的资格。
第十八条 德庆县教育局可根据德庆县城区经济社会发展的情况及国家、广东省的新政策,及时调整德庆县城区外来人员随迁子女凭积分入读学区小学一年级积分指标及分值,并在当年向社会公布。
第十九条 本办法由德庆县教育局负责解释。
第二十条 本办法自发文之日开始实施,有效期三年。2016年5月30日印发的《德庆县城区外来人员随迁子女凭积分入读学区小学一年级暂行办法》(德府办〔2016〕13号)同时废止。









