申请享受生育保险待遇需要提供的材料
(一)申请享受生育保险待遇零星报销需提供的材料统一按照《广东省医疗保障局关于印发全省医疗保障经办政务服务事项清单的通知》(粤医保规〔2020〕3号)有关规定执行。
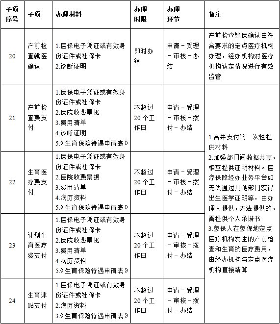
图源:江门市医疗保障局
(二)职工未就业配偶生育医疗费用报销。职工未就业配偶生育或者施行计划生育手术的,应当凭以下相关资料到参保地医疗保障经办机构办理生育医疗费用报销手续:
1.医院病历或出院小结(生育当次);
2.当次收费收据和收费清单(电脑打印并加盖收费章);
3.职工未就业配偶提供未享有生育保障(含城乡居民基本医疗保险规定的生育待遇)的承诺书(可通过联网信息共享查询的不用提供);
4.符合计划生育规定的承诺书(计划生育情况可通过联网信息共享查询的不用提供);
5.结婚证(可以通过联网信息共享查询的不用提供);
6.职工未就业配偶的失业或未就业的承诺书。





