珠海灵活就业人员养老保险参保流程
(一)线下参保流程
符合参保条件的珠海灵活就业人员,可向参保地税务机关提出参保缴费申请,按规定申报缴费。
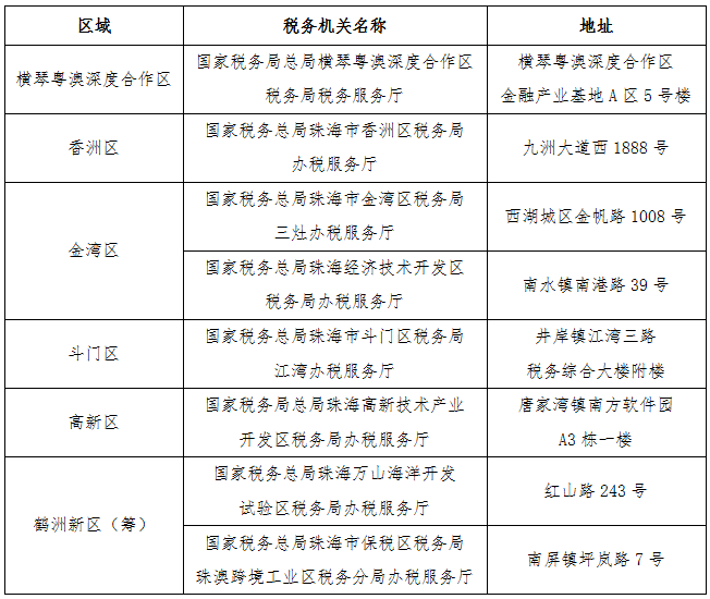
珠海市税务机关详细信息
联系电话:0756-12366
办公时间:周一至周五(上午9:00-12:00,下午2:00-6:00),法定节假日除外。
注:非珠海户籍的灵活就业人员需到市人才资源与就业服务中心办理就业登记,再凭有效身份证件、就业登记证明到税务部门办理参保手续。
(二)线上参保流程
目前,“粤税通”已实现珠海灵活就业人员(不限户籍)缴费登记、签订三方协议、调整缴费基数、清缴社保费、变更参保险种、变更社保联系方式、停保、查询个人参保信息、查询三方协议和查询缴费信息等多项功能。





