珠海灵活就业人员养老保险参保攻略
一、适用人员范围
一是无雇工的个体工商户;二是未在用人单位参加基本养老保险的非全日制从业人员;三是依托电子商务、网络约车、网络送餐、快递物流等新业态平台实现就业,且未与新业态平台企业建立劳动关系的新型就业形态从业人员;四是国家和广东省规定的其他灵活就业人员。
二、各参保地所需的参保资料
注:港澳台居民在省内就业参保的,需同时提供本人有效证件,以便准确录入个人基本信息。
三、参保流程
(一)线下参保流程
符合参保条件的珠海灵活就业人员,可向参保地税务机关提出参保缴费申请,按规定申报缴费。
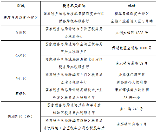
珠海市税务机关详细信息
联系电话:0756-12366
办公时间:周一至周五(上午9:00-12:00,下午2:00-6:00),法定节假日除外。
注:非珠海户籍的灵活就业人员需到市人才资源与就业服务中心办理就业登记,再凭有效身份证件、就业登记证明到税务部门办理参保手续。
(二)线上参保流程
目前,“粤税通”已实现珠海灵活就业人员(不限户籍)缴费登记、签订三方协议、调整缴费基数、清缴社保费、变更参保险种、变更社保联系方式、停保、查询个人参保信息、查询三方协议和查询缴费信息等多项功能。
拓展材料
能否能以职工身份缴费养老保险,又以灵活就业人员身份缴费?
答:不可以,税务机关或社会保险经办机构发现参保人同一时间既以职工身份缴费,又以灵活就业人员身份缴费的,应及时停止其以灵活就业人员身份的缴费。
重复缴费时段以灵活就业人员所缴纳的基本养老保险费按规定全额退回个人。
逾期缴纳可以补缴以往月份吗?
答:不得补缴灵活就业期间未缴费的年限。
缴费年限不满15年怎么办?
答:参保人达到法定退休年限时累计缴费年限不足15年,且待遇领取地在我省的,可按我省相关规定继续缴费。





