丨杭州市内的省部属单位的可以申请应届生生活补贴吗?
企业需满足条件:税务登记注册在杭州市,且依法在杭州缴纳流转税(增值税、消费税)。省部属行政事业单位,发证机关为省以上部门的民办非企业、社会团体、基金会等不在补贴范畴。
申请条件:
1.全球本科及以上学历应届毕业生(国内高校应届毕业生学习形式应为全日制,国(境)外高校应届毕业生学历学位需经国家教育部留服中心认证)
2.毕业时间在2019年6月3日(含)之后
3.在申请时限内提出申请,且申请时应在杭州用人单位就业或自主创业
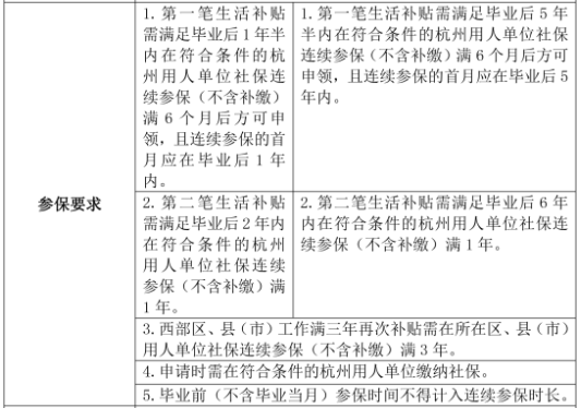
4.按规定缴纳社会保险
地方特产2022-09-01 11:00:28未知
丨杭州市内的省部属单位的可以申请应届生生活补贴吗?
企业需满足条件:税务登记注册在杭州市,且依法在杭州缴纳流转税(增值税、消费税)。省部属行政事业单位,发证机关为省以上部门的民办非企业、社会团体、基金会等不在补贴范畴。
申请条件:
1.全球本科及以上学历应届毕业生(国内高校应届毕业生学习形式应为全日制,国(境)外高校应届毕业生学历学位需经国家教育部留服中心认证)
2.毕业时间在2019年6月3日(含)之后
3.在申请时限内提出申请,且申请时应在杭州用人单位就业或自主创业
4.按规定缴纳社会保险
杭州不是本地户籍能领人才生活补贴吗?
杭州市省级单位工作能申请人才生活补贴吗?