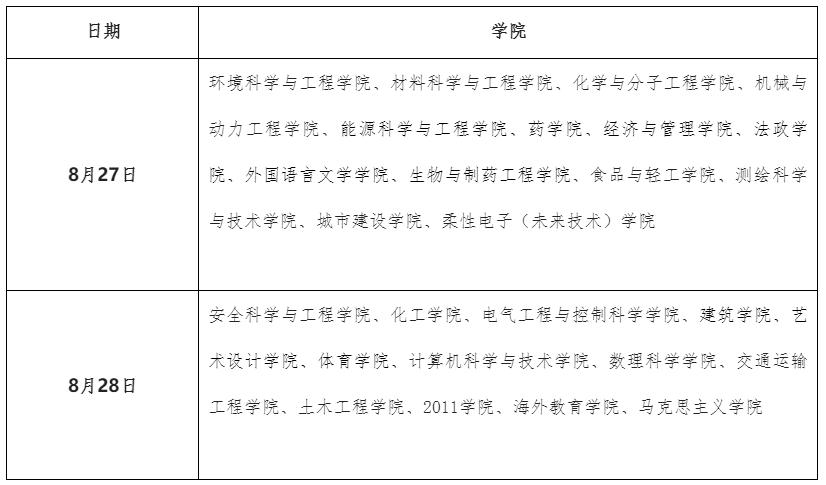
根据学校暑假安排和错峰分批开学的要求,各学院学生(不含新生)返校时间具体安排如下:

未经学校批准,所有学生一律不得提前返校。因故不能按时返校的学生,须向辅导员请假并按规定完成申请审批手续。
结合学生填报的健康情况、行程史、接触史等信息,根据当前学生所处地域情况和身体健康状况,有以下情况之一的学生,暂缓返校:
1、诊断为新冠肺炎病例或疑似病例或无症状感染者,且仍未治愈的学生;
2、返校前10日内与新冠肺炎疑似病例、确诊病例、无症状感染者密接的学生或7日内与新冠肺炎疑似病例、确诊病例、无症状感染者次密接的学生;
3、返校前10日内有境外旅居史的学生;
4、返校前7日内与正在居家健康监测人员共同居住、生活等密切接触的学生;
5、返校前7日内有中高风险地区旅居史的学生;
6、返校前7日内有低风险区和有本土聚集性疫情或社会面病例所在区县(重点关注地区)旅居史的学生;
7、返校前7日内有与确诊病例(含无症状感染者)有轨迹交叉、时空伴随、涉疫场所暴露的学生;
8、其他需要实施集中隔离、居家隔离、需要居家健康监测或跟踪健康监测的学生。
辅导员要与暂缓返校学生本人和家长保持联系和沟通,暂缓返校学生具备返校条件后,应主动向辅导员提出返校申请,研究生需征得导师同意后向辅导员提出返校申请,经批准后按照程序返校。





