★国有建设用地使用权及房屋所有权首次登记★
一、适用条件
依法利用国有建设用地建造房屋的,可以申请国有建设用地使用权及房屋所有权首次登记。
申请人应当将建筑区划内依法属于业主共有的建筑物及其占用范围内的建设用地使用权一并申请登记为业主共有。属于社区配套的建筑物,由申请人一并申请首次登记,但在附记中应明确记载“社区配套建筑按规定进行处理”。因历史遗留原因申请人在申请首次登记时,未一并申请业主共有或属于社区配套建筑物首次登记,可由相关业主委员会或社区配套建筑管理部门申请登记。
二、申请主体
国有建设用地使用权及房屋所有权首次登记的申请主体应当为依法取得国有建设用地使用权,并依法完成房屋建设的权利人。
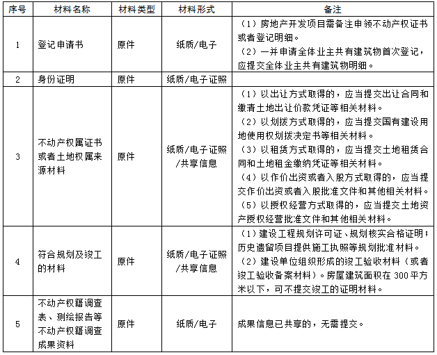
三、申请材料
(图源:青岛不动产登记)
点击下载:不动产登记申请书
注:提交电子材料、电子证照的,无需提交纸质材料;凡可通过信息共享获取的材料,无需提交。
四、办理步骤
(1)一网通办服务流程
1)网上申请
> 申请人登录青岛市不动产登记一网通办平台进行身份认证和用户注册(链接:平台入口/平台注册指引)。
> 按照提示进行网上申请并提交材料。(链接:网上预审指引)
2)领取证书
> 申请人根据短信提醒可通过网上完成缴费、缴税。(链接:网上缴费/网上缴费指引)
> 申请人登录青岛市不动产登记一网通办平台下载电子证照;需纸质证书的,可申请免费寄送。(链接:查看证照/查看证照指引)
注:需现场验证的,申请人根据短信提示携带身份证明及相关材料到不动产登记服务大厅验证并领取证书。
(2)一窗办理服务流程
> 申请人通过预约或现场取号,选择就近不动产登记大厅综合窗口申请登记并提交材料。(链接:网上预约/网上预约指引)
> 根据短信提示完成缴费、缴税,现场领取或申请免费寄送证书。(链接:查看证照/查看证照指引)
五、办理时限
1个工作日。
六、收费标准
(1)住宅类80元/件,非住宅类550/件。
(2)申请权利人承诺属于小微企业(含个体工商户)的,免征不动产登记费。
七、温馨提示
(1)您可登录“青岛不动产登记”微信公众号、“青岛网上房地产”网站或“爱山东青e办”、“爱山东”app办理网上预约、网上申请登记、网上缴费、获取不动产电子证照等业务。
(2)您可登录“青岛不动产登记”微信公众号、“青岛网上房地产”网站或“爱山东青e办”、“爱山东”app,自主查询业务办理进度(进度查询)。
(3)您在综合窗口申请登记时,可自愿申请免费“快递寄证”服务。
(4)业务咨询,您可拨打青岛市统一的不动产登记业务咨询电话:(0532)82660001。
(5)业务投诉,您可拨打青岛市统一的不动产登记和权籍测绘投诉电话:(0532)82660001,或拨打政务服务热线:(0532)12345。
(6)青岛市不动产登记服务提供午间和周六周日延时服务,详情可查看登记服务大厅服务时间(地址导航)。





