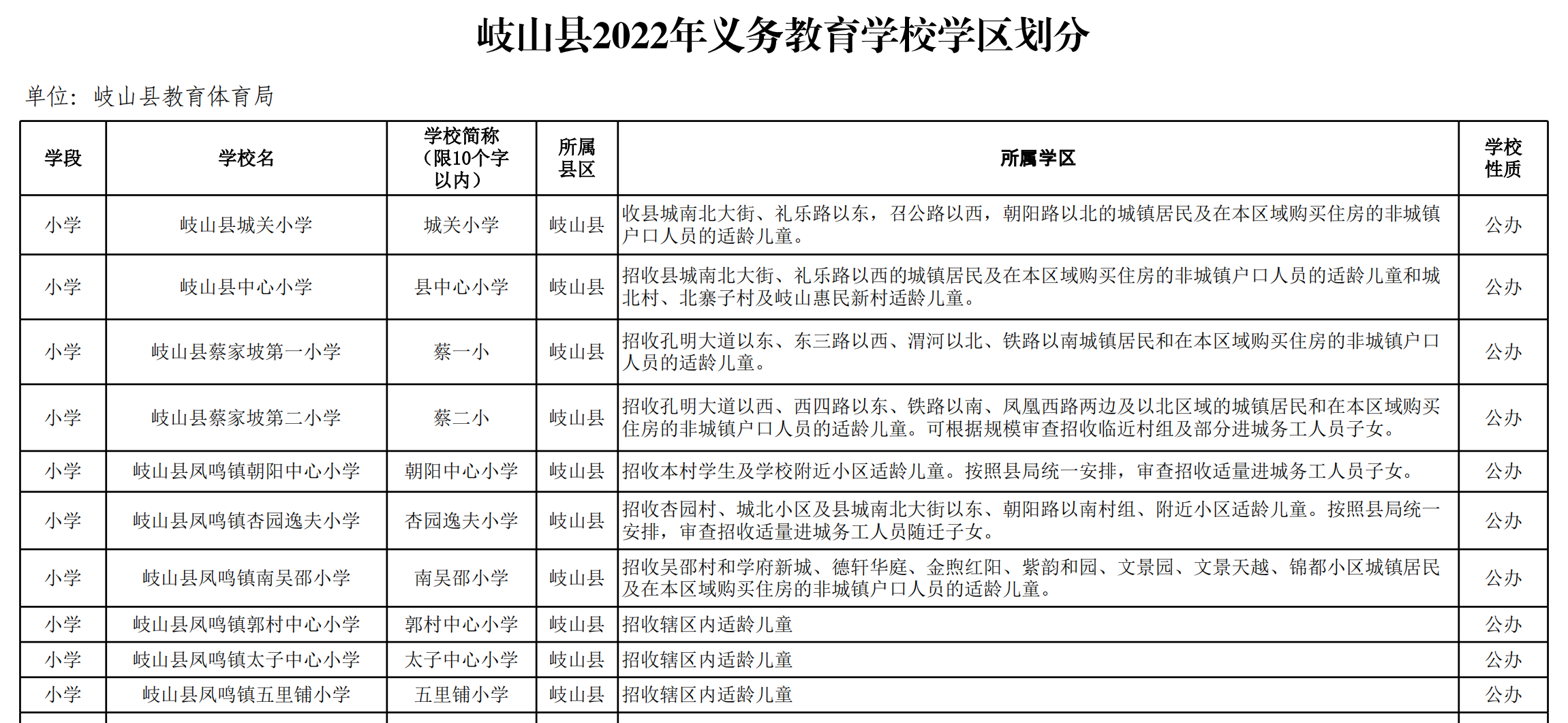
学区划分:




招生办法:
(一)小学招生。2022 年秋季小学入学学生为 2016 年 8 月 31日(含 8 月 31 日)以前出生的适龄儿童,其父母或者其他法定监护人应当送其入学接受义务教育;适龄儿童少年因身体状况需要延缓入学的,其父母或者其他法定监护人应当提出申请,由各镇人民政府或县政府教育督导委员会办公室批准,可延缓入学。适龄儿童按照户籍所在地、家庭住址划分的学区范围,实行免试就近入学,各小学严禁招收不符合条件的学生入学。
(二)初中招生。2022 年秋季初中入学学生为 2022 年小学毕业学生,各初中严禁招收往届初中毕业生在校就读。我县初中按照单校划片对口直升进行招生,一所初中对应若干所小学,对应小学学生 100%采用免试入学。





