自新冠肺炎疫情暴发以来,很多留学生及海外务工人员由于种种原因无法回国。有些人面临着身份证期满无法换领的窘境。为解决这一难题上海推出了“因疫情无法回国本市户籍人员委托国内近亲属代为换领有效期满居民身份证”相关服务。
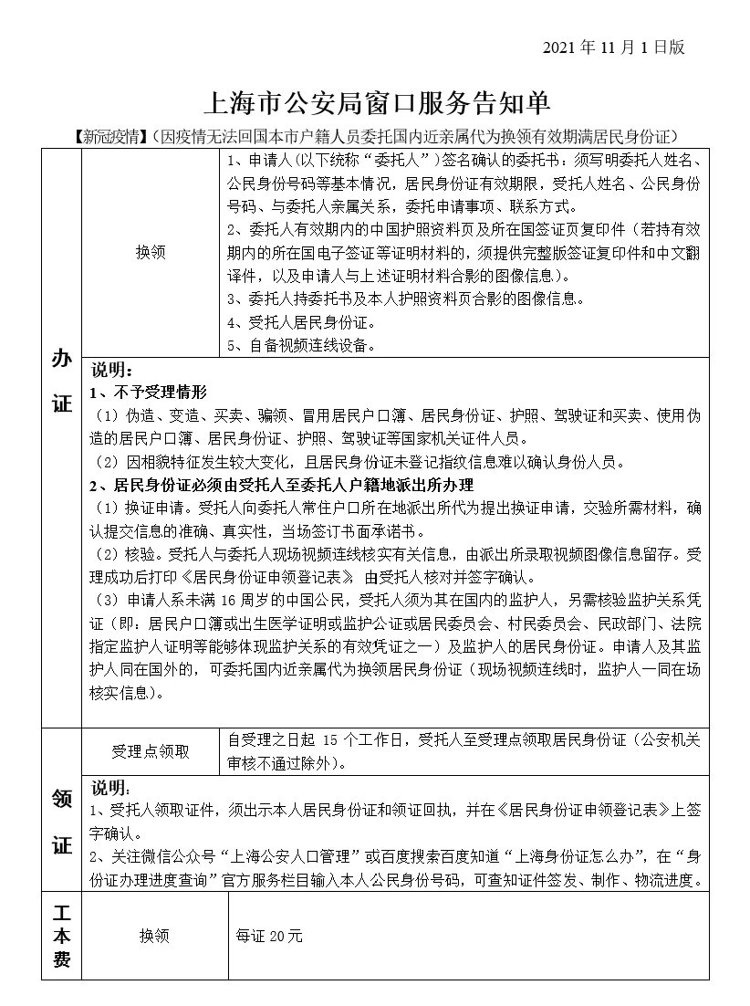
换领条件
一、 哪些人可以办理(需同时满足以下条件)
(1)具有本市常住户口;
(2)在本市申领过第二代居民身份证;
(3)最新申领居民身份证有效期满;
(4)持有有效期内的中国护照;
(5)持有有效期内的所在国签证。
二、 哪些人可以委托?(需同时满足以下条件)
(1)申请人近亲属。根据《中华人民共和国民法典》第一千零四十五条规定:配偶、父母、子女、兄弟姐妹、祖父母、外祖父母、孙子女、外孙子女为近亲属;
(2)在境内居住,具有境内常住户口;
(3)具备代办业务能力的成年人。
所需材料
1、申请人(以下统称“委托人”)签名确认的委托书:须写明申请人姓名、公民身份号码等基本情况,居民身份证有效期限,受托人姓名、公民身份号码、与申请人亲属关系,委托申请事项、联系方式。
2、委托人有效期内的中国护照资料页及所在国签证页复印件(若持有效期内的所在国电子签证等证明材料的,须提供完整版签证复印件和中文翻译件,以及申请人与上述证明材料合影的图像信息)。
3、委托人持委托书及本人护照资料页合影的图像信息。
4、受托人居民身份证。
5、自备视频连线设备。
办理流程
1.换证申请
受托人(申请人近亲属)向委托人户籍所在地派出所代为提出换证申请,交验所需材料,确认提交的信息准确、真实,并当场签订书面承诺书。
2.核验
受托人与委托人现场视频连线核实有关信息,由派出所录取视频图像信息留存。受理成功后打印《居民身份证申领登记表》,由受托人核对并签字确认。
3.领取
自受理之日起15个工作日,受托人至受理点领取居民身份证(公安机关审核不通过除外)。
注意:
(1)受托人领取证件,须出示本人居民身份证和领证回执,并在《居民身份证申领登记表》上签字确认。
(2)关注微信公众号“上海公安人口管理”或百度搜索百度知道“上海身份证怎么办”,在“身份证办理进度查询”官方服务栏目输入本人公民身份号码,可查知证件签发、制作、物流进度。
(3)换领价格:每证20元。
注意事项
1、换领必须由受托人至委托人户籍地派出所办理。
2、不予受理情况:
(1)伪造、变造、买卖、骗领、冒用居民户口簿、居民身份证、护照、驾驶证和买卖、使用伪造的居民户口簿、居民身份证、护照、驾驶证等国家机关证件人员。
(2)因相貌特征发生较大变化,且居民身份证未登记指纹信息难以确认身份人员。
3、申请人系未满16周岁的中国公民,受托人须为其在国内的监护人,另需核验监护关系凭证及监护人的居民身份证;申请人及其监护人同在国外的,可委托国内近亲属代为换领居民身份证。
4、如果委托人中国护照资料页上的签证已过期,需提供其他有效签证(包括签证复印件及本市指定翻译机构出具的翻译件)。
附告知单
注:本文图文信息源于浦东发布微信公众号
延展阅读:





