西安公租房各类型业务可前往办事大厅进行相关咨询及投诉。
一、办事大厅地址
地址:书香路288号
办理时间:周一至周五 早09:00-12:00 午13:30-17:00
咨询及投诉电话:029-84193153
效能监督电话:029-87619420
乘车路线:713路区间公交车书香路樱花二路口站下车向东十字路口向南100米;325路公交车曹家堡站下车向南200米。
二、相关业务
1、公共租赁住房(大学生公租房)、保障性租赁住房、经济适用住房、限价商品住房及共有产权住房相关业务咨询及投诉。
2、公共租赁住房(大学生公租房)、保障性租赁住房、经济适用住房、限价商品住房及共有产权住房项目报名申请及摇号结果查询。
3、公共租赁住房审批结果及轮候时间查询。
4、公共租赁住房清退房源选房顺序查询。
5、享受公共租赁住房最低租金标准租金减半业务。
6、公共租赁住房入住后因资格发生变动,需重新申请资格流程咨询及重新打印实物配租通知单业务。
7、公共租赁住房入住满三年后,资格重新申请结果查询。
8、经济适用住房、限价商品住房及共有产权住房购房资格申请注销业务。
9、西安市保障性住房网上服务平台相关业务的网上办理流程咨询。
三、西安公租房申请条件
1、具有本市城六区城镇户籍的家庭及人员(不含在校大中专学生);或在本市城六区长期居住的外来务工人员及新就业职工的家庭及人员。
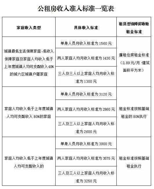
2、家庭收入符合准入条件
查看收入及租金标准图表:
3、家庭人均住房建筑面积低于市政府规定的相应标准(家庭人均住房建筑面积低于17平方米)
4、单身人员须年满18周岁且在本市具有稳定工作及收入。





