填报入口:
登录流程:
1、考生进入山东普通高等学校招生考试信息平台系统(>>>点击进入平台)主页,如下图:
2、点击“考生点击此处进入平台”进入操作选择界面,如下图:
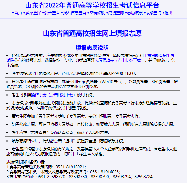
3、点击“网上填报志愿<点击进入>”进入志愿填报说明界面,如下图:
4、点击“操作手册(点击此处下载)”可下载本使用手册。
5、认真阅读上述重要提示、勾选“我已认真阅读上述内容”、“点击此处开始填报志愿”,进入登录界面,如下图:
6、考生若忘记登录密码或手机短信密码,均可在此页面点击“找回密码”通过手机号码自行找回,“手机短信找回密码”操作页面如下图:
7、在考生登录页面,输入证件号码、登录密码、手机短信密码、图片验证码,点击“考生登录”,成功登录后进入志愿填报界面。
普通类考生可填报志愿类型包括省属公费生、市级委托培养师范生、民航招收飞行学员等,特殊类型批及常规批不可填报。





