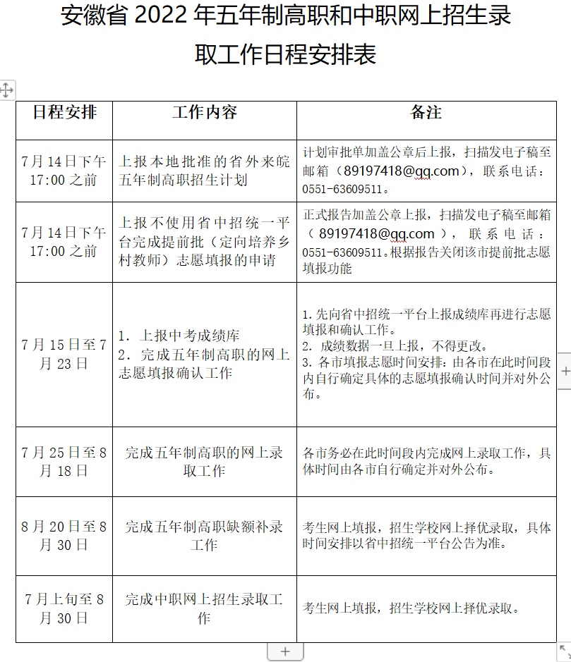
2022安徽五年制高职和中职招生录取日程安排
7月14日下午17:00之前
上报本地批准的省外来皖五年制高职招生计划
计划审批单加盖公章后上报,扫描发电子稿至邮箱(89197418@qq.com),联系电话:0551-63609511。
7月14日下午17:00之前
上报不使用省中招统一平台完成提前批(定向培养乡村教师)志愿填报的申请
正式报告加盖公章上报,扫描发电子稿至邮箱(89197418@qq.com),联系电话:0551-63609511。根据报告关闭该市提前批志愿填报功能
7月15日至7月23日
1.上报中考成绩库
2.完成五年制高职的网上志愿填报确认工作
1.先向省中招统一平台上报成绩库再进行志愿填报和确认工作。
2.成绩数据一旦上报,不得更改。
3.各市填报志愿时间安排:由各市在此时间段内自行确定具体的志愿填报确认时间并对外公布。
7月25日至8月18日
完成五年制高职的网上录取工作
各市务必在此时间段内完成网上录取工作,具体时间由各市自行确定并对外公布。
8月20日至8月30日
完成五年制高职缺额补录工作
考生网上填报,招生学校网上择优录取,具体时间安排以省中招统一平台公告为准。
7月上旬至8月30日
完成中职网上招生录取工作
考生网上填报,招生学校网上择优录取。





