一、都属于保障性住房
公租房属于租赁型保障房,卸限价房属于购置型保障房
西安公租房只能租赁,且租住时间有固定年限,一般为1年,大学生公租房最多住2年。
西安限价房属于商品房的一种,只能买卖,且购买网签备案满5年后才能正常交易。
二、申请资格不同
西安公租房随时可以申请
西安设限价房于2019年7月1日,暂停资格申请受理工作
西安公租房申请条件:
1、具有本市城六区城镇户籍的家庭及人员(不含在校大中专学生);或在本市城六区长期居住的外来务工人员及新就业职工的家庭及人员;注:西安公租房申请先去社区登记,符合资格,有房源社区会通知申请,不知道社区在哪请咨询物业。
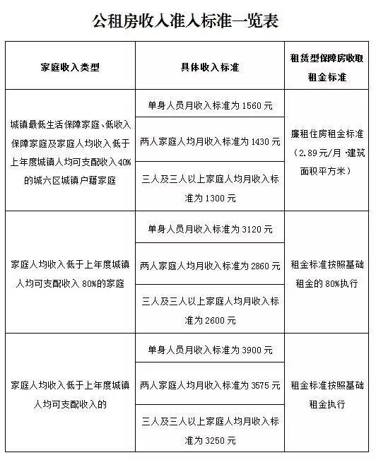
2、家庭收入符合准入条件
3、家庭人均住房建筑面积低于市政府规定的相应标准(家庭人均住房建筑面积低于17平方米)
4、单身人员须年满18周岁且在本市具有稳定工作及收入。
西安限价房申请条件:
1、户籍限制
限价商品房的申请人应具有城六区(新城区、莲湖区、碑林区、雁塔区、未央区、灞桥区)非农业户口。
2、收入限制
单身人均月收入3000元/人·月;
两人家庭人均月收入2750元/人·月;
三人家庭(包括三人以上家庭)人均月收入2500元/人·月
3.申请人家庭人均住房建筑面积低于市政府规定的相应标准。(家庭人均住房建筑面积低于17平方米)
4.申请人及其家庭成员3年内有房屋赠与及转让的(房屋建筑面积超出市政府规定的相应标准),不得申请。
5.申请人及其家庭成员名下有商铺、办公用房或营运车辆的,不得申请。
6.申请人及其家庭成员名下拥有购买价格超过15万元的非营运车辆的,不得申请。
7.申请人及其家庭成员名下有公司或出资参股的,注册(参股)资金超过15万元的,不得申请。
8.申请人家庭总资产超过40万元的,不得申请。
9.申请人或家庭成员离异、涉及房产处置且未再婚的,离异时间应满3年。
10.申请人年龄单身(未婚及离异、丧偶独身)应在25周岁以上,且不得超过70周岁。在校学生及现役军人不能作为申请人。
点击查看:





