志愿填报小技巧:
在考试科目和综合素质评价毕业总评五个维度等级条件均符合的前提下,按照“分数优先,遵循志愿”原则,根据升学投档分从高分到低分,实行平行志愿投档录取。
平行志愿,按照自己喜欢的顺序依次填报,考生要按照自己喜欢的学校的顺序从高到低填报,千万不要把低分的学校排在前面。
厦门市2022年高中阶段学校招生工作方案(节选)
志愿填报
(一)志愿设置
不设录取批次,考生可根据招生范围和填报条件选报35个志愿,其中,至少填报5个中等职业学校志愿。
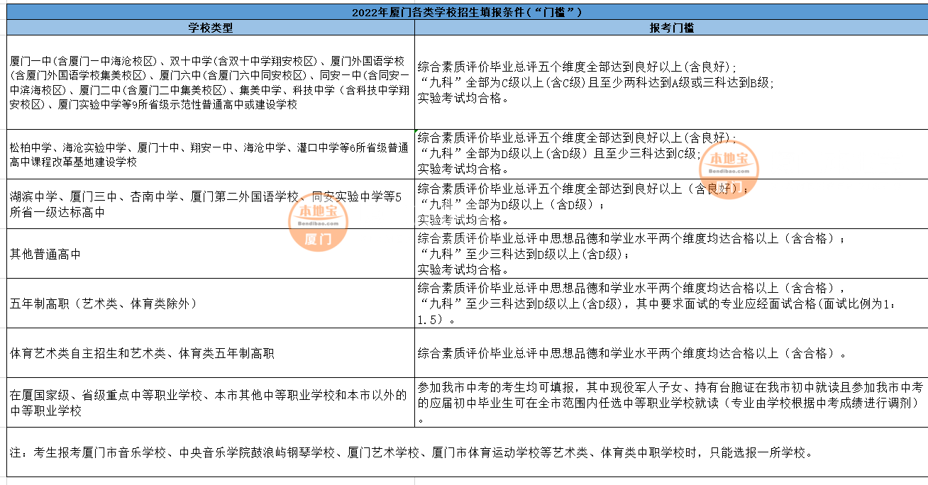
(二)填报条件(点击图片可以放大)
(三)填报方式
实行网上填报志愿,具体办法由市招考中心另行发布。
考生及家长应详细阅读《厦门市2022年高中阶段学校招生计划册》和“志愿填报说明”,在中考成绩公布后于规定的时间在指定的网站填报志愿,并对所填志愿负责。志愿一经确认不得更改。





