居住证积分指标包括哪些内容?
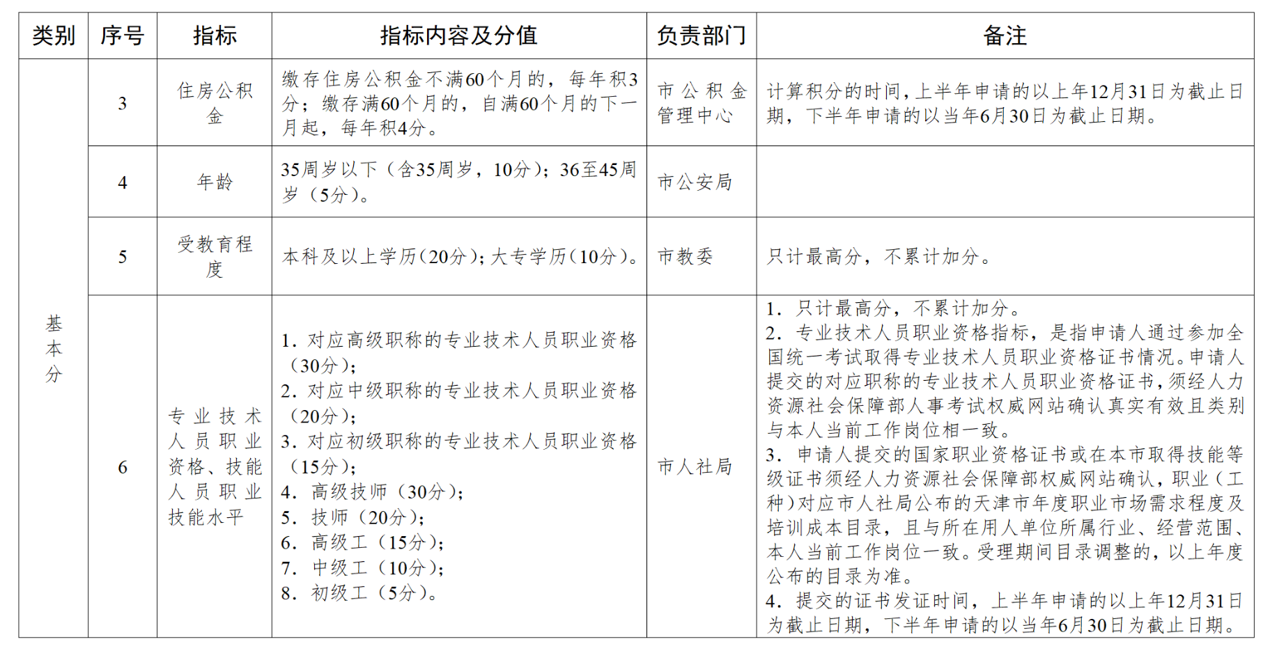
第一类为基本分。
包括社会保险、居住、住房公积金、年龄、受教育程度和专业技术人员职业资格、职业技能水平等分项指标,体现了鼓励在本市长期稳定就业、稳定居住的外来常住人口落户。
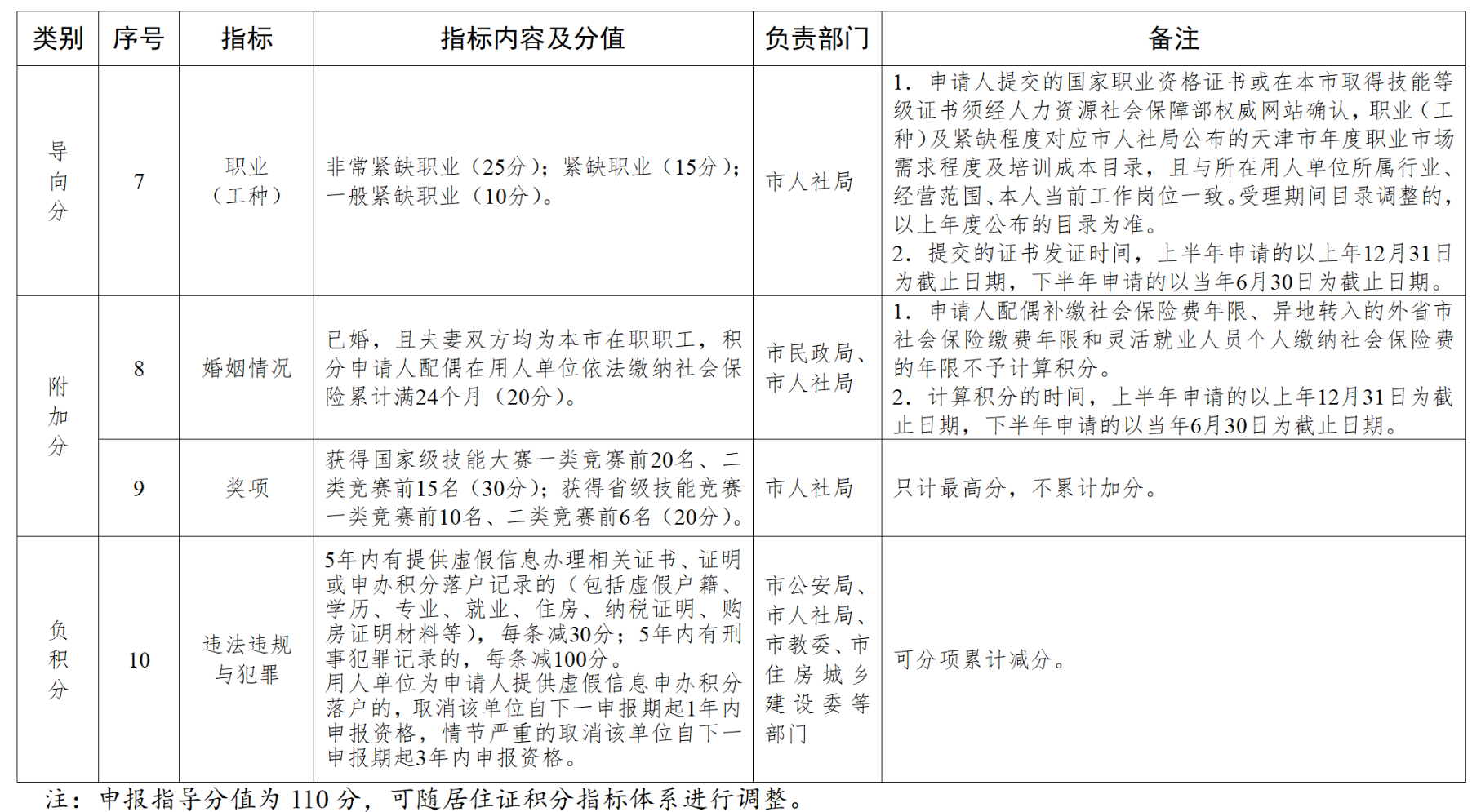
第二类为导向分。
包括职业(工种)的指标,主要目的是鼓励紧缺职业人员在本市落户,满足本市有关行业对紧缺人才的需求。
第三类为附加分。
包括婚姻情况、奖项等分项指标。主要目的是鼓励外来人员家庭化迁入,鼓励获得国家技能大赛的人员落户。
第四类为负积分。
为违法违规与犯罪减分指标,是指5年内有提供虚假信息办理相关证书、证明或申办积分落户记录的(包括虚假户籍、学历、专业、就业、住房、纳税证明、购房证明材料等),以及有刑事犯罪记录的情况进行减分。并规定了用人单位为申请人提供虚假信息申办积分落户的情况需承担的后果。
基本分、导向分和附加分同一指标的积分不重复计算,只计算该项指标的最高分。负积分指标的扣减分数按照具体内容累计扣减。







