根据《自治区教育厅关于做好2022年秋季学期全区幼儿园招生工作的通知》(桂教基教[2022]15号)精神,结合我园实际,为做好我园招生报名工作,现将有关招生事项公布如下:
园所介绍
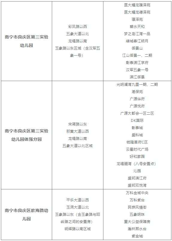
南宁市良庆区第三实验幼儿园
南宁市良庆区第三实验幼儿园是一所全日制公办幼儿园,幼儿园位于龙堤路和博艺路交汇处,门牌号为南宁市良庆区博艺路2-1号。
南宁市良庆区第三实验幼儿园体强分园
南宁市良庆区第三实验幼儿园体强分园是一所全日制公办幼儿园,是南宁市良庆区第三实验幼儿园分园,地处南宁市五象核心区内,位于南宁市良庆区石排岭路6号。
南宁市良庆区歌海路幼儿园
南宁市良庆区歌海路幼儿园是一所全日制公办幼儿园,地处南宁市五象核心区内,位于南宁市良庆区平乐大道16号。
招生范围
1.户籍、家庭住址(《房屋所有权证》《不动产权证》或《购房合同》,下同)在南宁市城区范围内的适龄儿童;
2.通过南宁市认定的A、B、C、D、E类高层次人才、创新创业团队建设和重点产业企业培育发展人才、良庆区高层次基础教育人才、驻邕部队军人以及其他政策规定的特殊工作的直系子女、良庆区户籍建档立卡贫困家庭子女;
3.良庆区户籍符合拆迁安置条件的子女;
4.符合条件的进城务工人员随迁子女。
招生对象
2018年9月1日—2019年8月31日之间出生的年满三周岁、身体健康(无慢性病、传染病)、可正常参加集体活动的适龄儿童。
招生班额
招生地段及小区





