中山市紧缺适用高层次人才认定办事指南
一、认定对象
机关、事业单位及企业工作人员
二、办事依据
1、《中山市紧缺适用人才认定暂行办法》第四条、第五条、第六条、第八条
2、《关于进一步集聚创新创业人才的若干意见》(中山发〔2017〕2号) 第三条
三、申请条件
1.遵纪守法;
2.符合国家计划生育政策;
3.无参加非法组织及活动记录;
4.年龄在55周岁以下;
5.《意见》公布实施之日(2010年8月27日)后,引进或我市自主培养、符合《意见》所列第一至第六层次人才要求。
6. 企业人员如申请认定为第七层次的,除须符合上述1-4条件外,还须符合下述条件:从2017年3月28日开始,经企业培养和引进并经市人社局核定认可的副高级专业技术人员或经教育部认可学历的全日制研究生(非企业工作人员不做第七层次认定)。
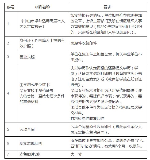
四、申请资料
五、办理时限
六、办理收费
不收费
七、办理流程
申请方可通过网上、窗口两种方式提出办理申请→受理→审核→送达结果
八、办理地址
1、网上办理网址:
中山市人力资源和社会保障局政务网(http://125.92.248.12:8011/ggfwweb/)
2、窗口办理地址





