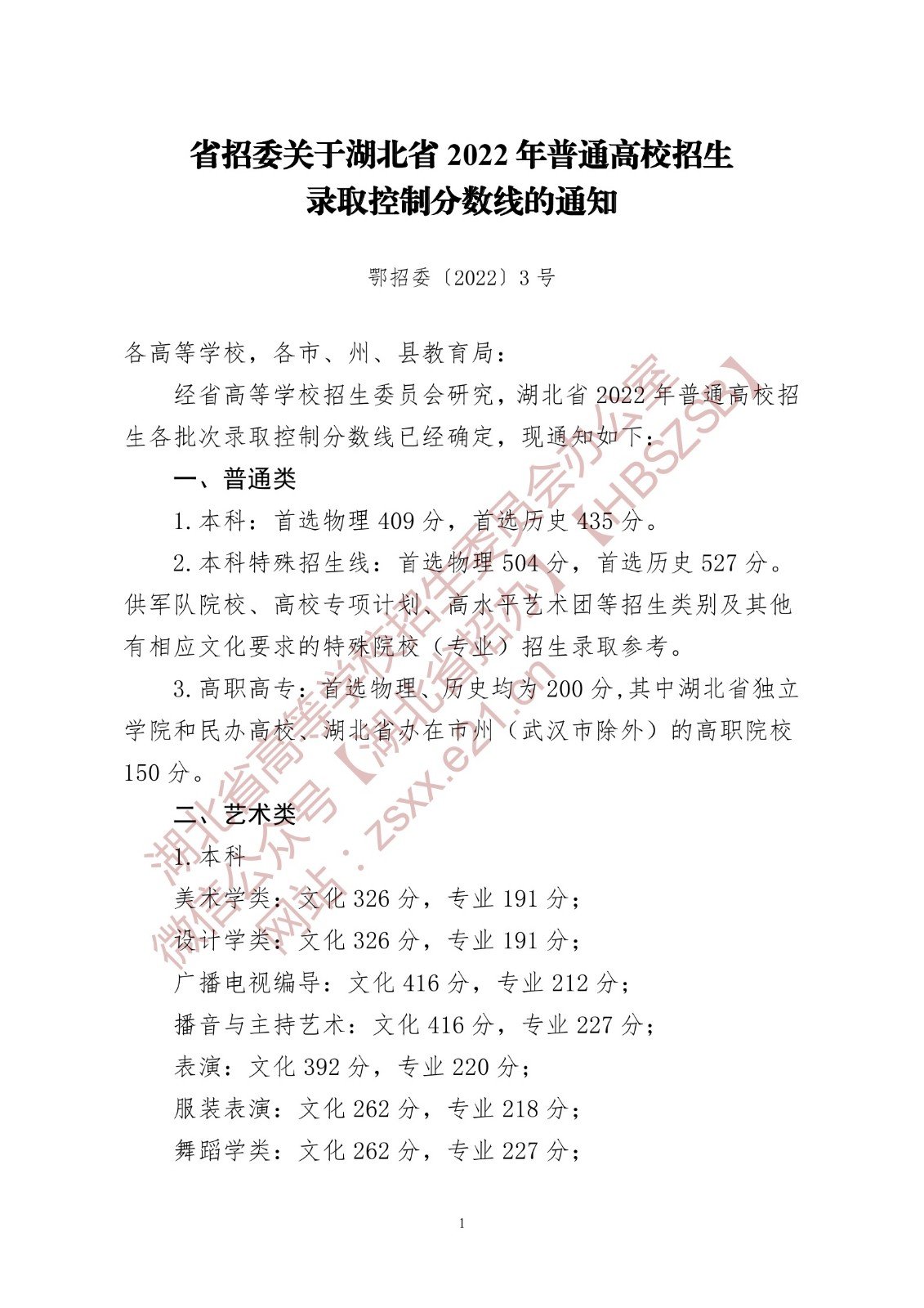
2022湖北高考录取分数线
一、普通类
1.本科:首选物理409分,首选历史453分。
2.本科特殊招生线:首选物理504分,首选历史527分。供高校专项计划、高水平艺术团等招生类别及其他有相应文化要求的特殊院校(专业)招生录取参考。
3.高职高专:首选物理、历史均为200分,其中湖北省独立学院和民办高校、湖北省办在市州(武汉市除外)的高职院校150分。
二、艺术类
1.本科
☞ 美术学类:文化326分,专业191分;
☞ 设计学类:文化326分,专业191分;
☞ 广播电视编导:文化416分,专业212分;
☞ 播音与主持艺术:文化416分,专业227分;
☞ 表演:文化392分,专业220分;
☞ 服装表演:文化262分,专业218分;
☞ 舞蹈学类:文化262分,专业227分;
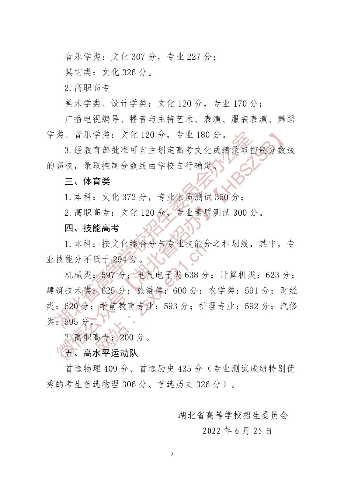
☞ 音乐学类:文化307分,专业227分;
☞ 其它类:文化326分。
2.高职高专
☞ 美术学类、设计学类:文化120分,专业170分;
☞ 广播电视编导、播音与主持艺术、表演、服装表演、舞蹈学类、音乐学类:文化120分,专业180分。
3.经教育部批准可自主划定高考文化成绩录取控制分数线的高校,录取控制分数线由学校自行确定。
三、体育类
1.本科:文化372分,专业素质测试350分;
2.高职高专:文化120分,专业素质测试300分。
四、技能高考
1.本科:按文化综合分与专业技能分之和划线,其中,专业技能分不低于294分。
机械类:597分;电气电子类:638分;计算机类:623分;建筑技术类:625分;旅游类:600分;农学类:591分;财经类:620分;学前教育专业:593分;护理专业:592分;汽修595分。
2.高职高专:200分。
五、高水平运动队
首选物理409分、首选历史435分(专业测试成绩特别优秀的考生首选物理306分、首选历史326分)。
也可点击查看大图






