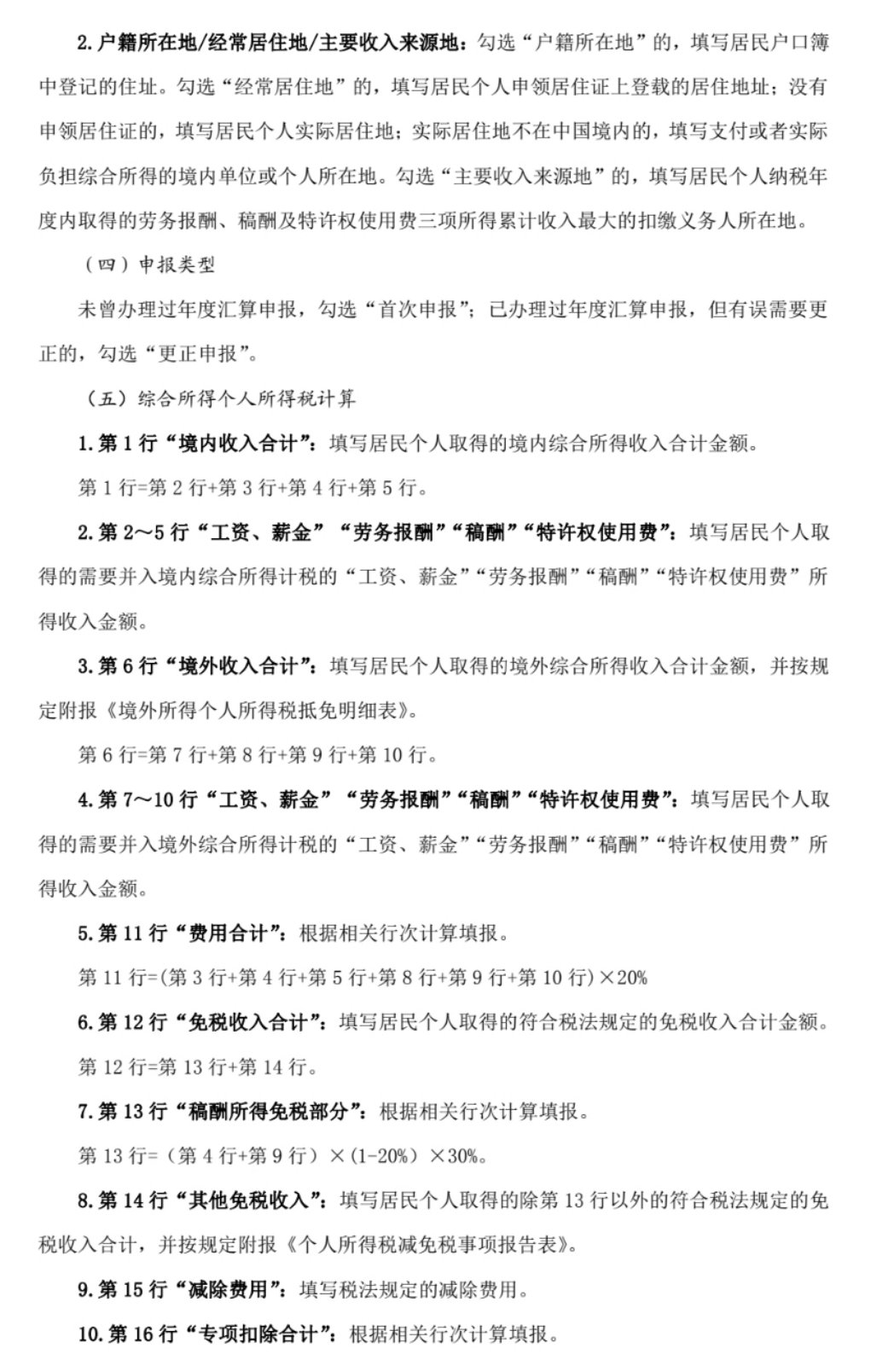
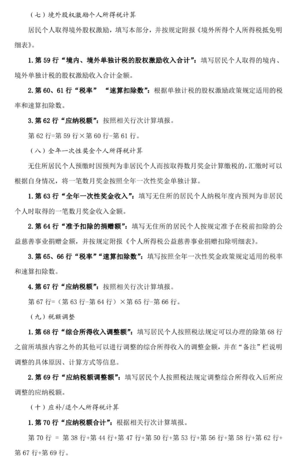
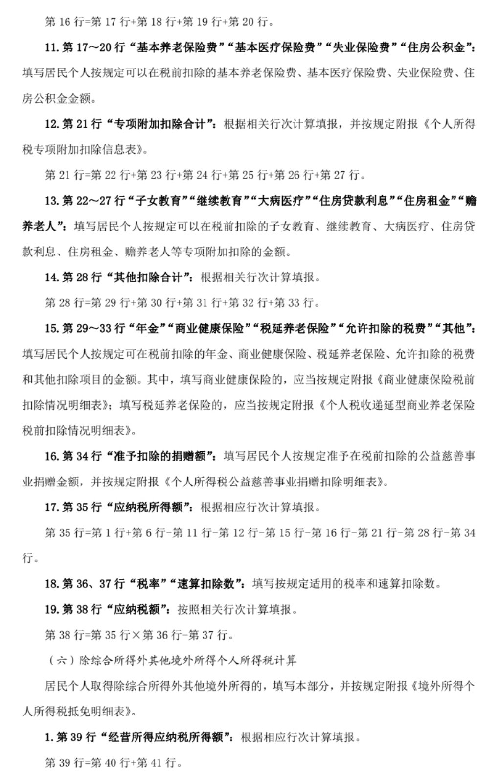
2021中山个税年度申报填表说明 个税申报截止日期2021年

地方特产2022-06-25 14:47:58未知

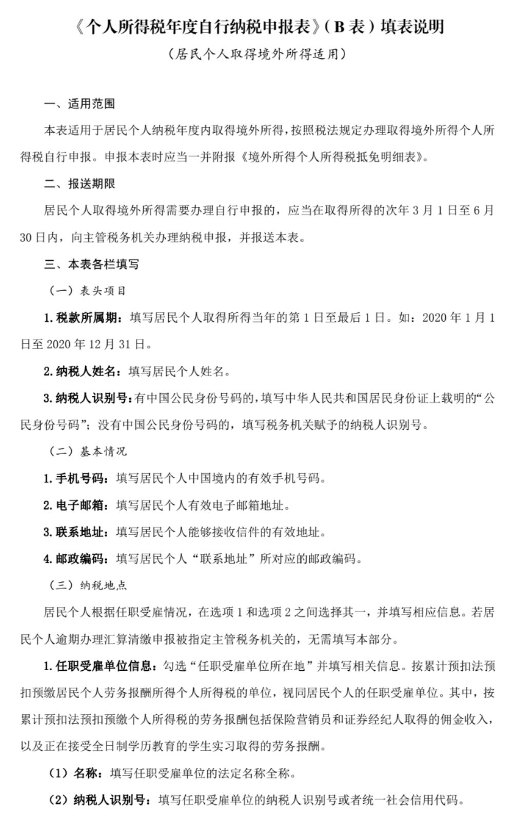
  《个人所得税年度自行纳税申报表》(B表)填表说明

  (居民个人取得境外所得适用)

点击下载:个人所得税年度自行纳税申报表(B表)
本文标签: ,个人所得税  ,申报表  ,年度  ,点击下载  ,境外  

相关推荐

猜你喜欢

大家正在看