2022西安碑林区入学日程安排是什么(西安市碑林区小学入学条件)

地方特产2022-06-23 21:14:07未知

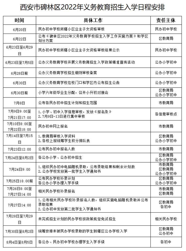
  2022西安碑林区入学日程安排表:

本文标签: ,碑林  ,西安  ,日程  ,安排表  ,responsive  

相关推荐

猜你喜欢

大家正在看