2022巢湖家长能看到民办学校网上报名人数吗?

地方特产2022-06-23 17:25:19佚名

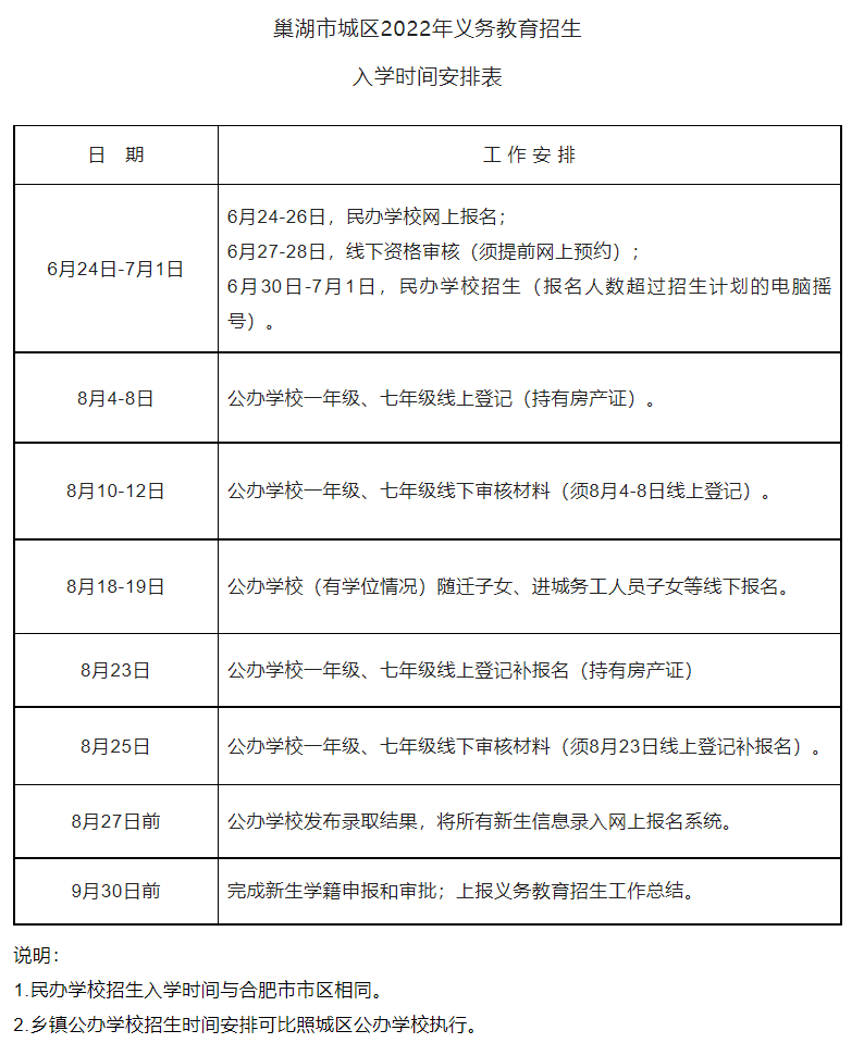
  家长能看到民办学校网上报名人数吗?

  答:可以。本着公开透明原则,网上报名系统实时公布各民办学校报名成功、线下预约审核人数。家长可以登录查询。

  

本文标签: ,民办学校  ,网上报名  ,家长  ,人数  ,实时  

相关推荐

猜你喜欢

大家正在看