静安区共有产权房在哪个地方申请(静安区共有产权房房源在哪里)

地方特产2022-06-22 23:46:20未知

  申请地点

  本市户籍居民家庭

  前往户籍所在地街道(镇)共有产权保障住房咨询受理窗口提出申请。

  非沪籍居民家庭

  前往单位注册地街道(镇)共有产权保障住房咨询受理窗口提出申请。

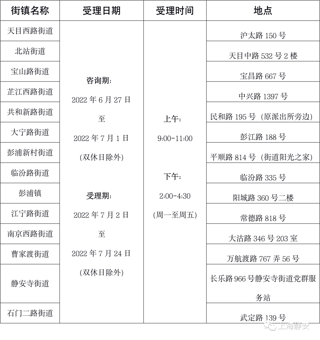
  静安区受理点位一览

  注:本文图文信息源于上海静安

  

本文标签: ,户籍  ,静安区  ,静安  ,住房  ,居民家庭  

相关推荐

猜你喜欢

大家正在看