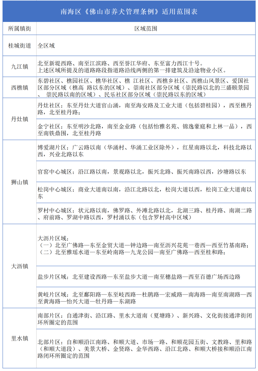
南海区《佛山市养犬管理条例》适用范围
狮山镇烈性犬禁养范围一览
博爱湖片区:广云路以南(华涌村、华涌工业区除外),红星南路以北,科技北路以西,兴业北路以东。
官窑中心城区:沿江路以南,景观路以北,振兴北路、振兴南路以西,沙塘路以东。
松岗中心城区:商业大道南以南,沿江北路以北,松岗大道以西,松岗工业大道南以东。
罗村中心城区:状元路以南,佛罗路、外滩北路以北,北湖三路、桂丹路、南湖二路、府前路、罗湖中路以西,罗村涌以东(包含罗村高中区域)。
地方特产2022-06-21 23:41:34佚名
南海区《佛山市养犬管理条例》适用范围
狮山镇烈性犬禁养范围一览
博爱湖片区:广云路以南(华涌村、华涌工业区除外),红星南路以北,科技北路以西,兴业北路以东。
官窑中心城区:沿江路以南,景观路以北,振兴北路、振兴南路以西,沙塘路以东。
松岗中心城区:商业大道南以南,沿江北路以北,松岗大道以西,松岗工业大道南以东。
罗村中心城区:状元路以南,佛罗路、外滩北路以北,北湖三路、桂丹路、南湖二路、府前路、罗湖中路以西,罗村涌以东(包含罗村高中区域)。
南海丹灶烈性犬禁养范围划分