佛山烈性犬禁养范围一览(更新中...)
禅城区养犬管理城市市区范围
根据《佛山市禅城区人民政府关于确定禅城区养犬管理城市市区范围的通告》,按照《佛山市养犬管理条例》相关工作要求,结合禅城区实际情况,划定祖庙、张槎、石湾镇街道办事处辖区,以及南庄镇南庄社区、吉利社区、河畔社区、人和社区、绿岛社区为禅城区适用《佛山市养犬管理条例》所称城市市区范围。该通告自发布之日起施行,有效期3年。
(南庄镇养犬管理城市市区范围示意图)
顺德区《佛山市养犬管理条例》的城市市区区域范围
其中,大良、容桂、伦教、勒流辖区全部纳入城市市区范围,陈村、北滘、乐从、龙江、杏坛、均安辖区的建成区及部分工业园区纳入城市市区范围。这意味着被划入城市市区范围的内禁止饲养烈性犬,盲人饲养的导盲犬、肢体重残人士饲养的扶助犬除外。
北滘镇烈性犬禁养范围
陈村镇烈性犬禁养范围
大良街道烈性犬禁养范围
均安镇烈性犬禁养范围
乐从镇烈性犬禁养范围
勒流街道烈性犬禁养范围
龙江镇烈性犬禁养范围
伦教街道烈性犬禁养范围
容桂街道烈性犬禁养范围
杏坛镇烈性犬禁养范围
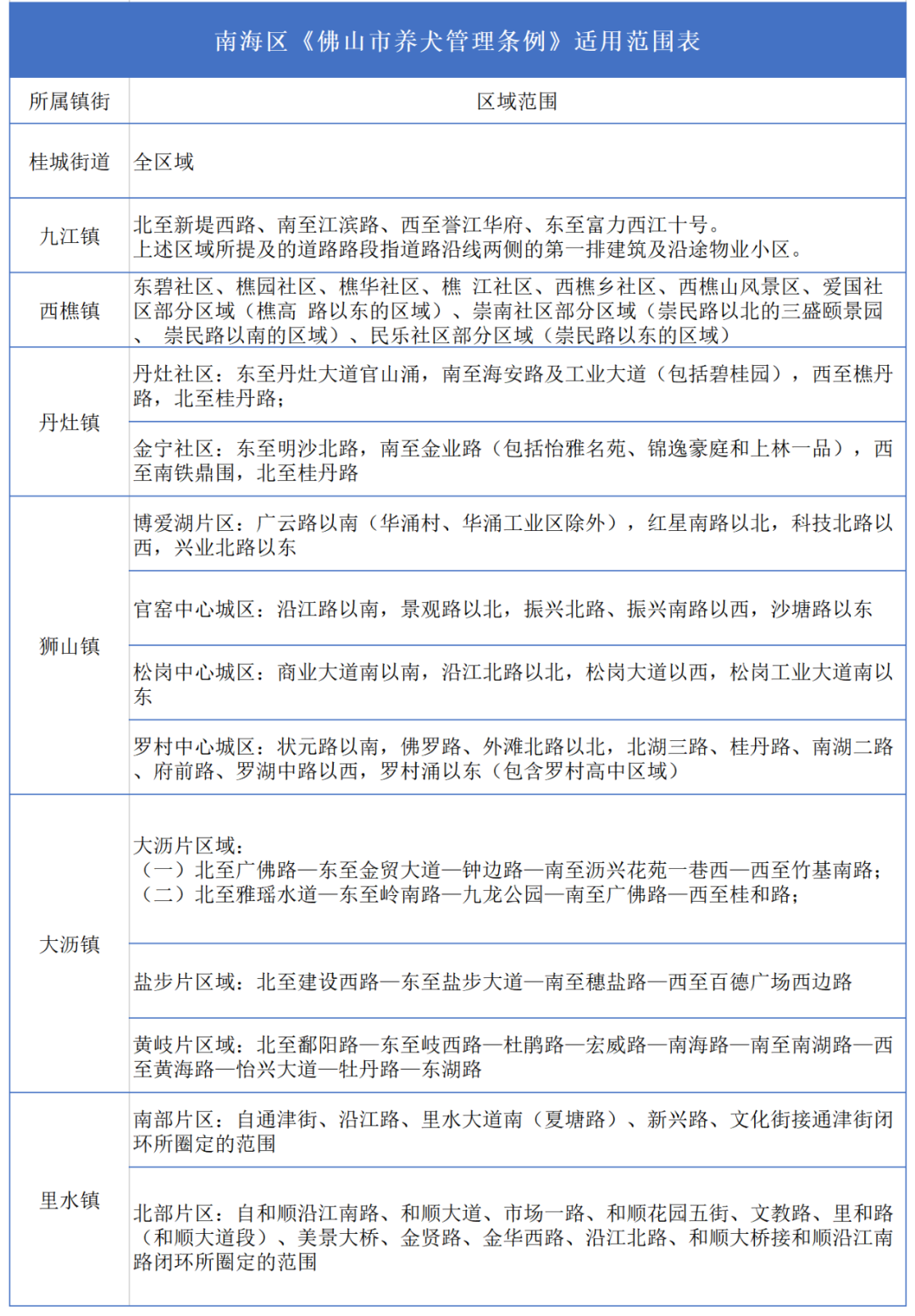
南海区《佛山市养犬管理条例》城市市区范围
1、桂城街道
全区域
2、九江镇
北至新堤西路、南至江滨路、西至誉江华府、东至富力西江十号。
上述区域所提及的道路路段指道路沿线两侧的第一排建筑及沿途物业小区。
3、西樵镇
东碧社区、樵园社区、樵华社区、樵 江社区、西樵乡社区、西樵山风景区、爱国社区部分区域(樵高 路以东的区域)、崇南社区部分区域(崇民路以北的三盛颐景园、 崇民路以南的区域)、民乐社区部分区域(崇民路以东的区域)。
4、丹灶镇
丹灶社区:东至丹灶大道官山涌,南至海安路及工业大道(包括碧桂园),西至樵丹路,北至桂丹路;
金宁社区:东至明沙北路,南至金业路(包括怡雅名苑、锦逸豪庭和上林一品),西至南铁鼎围,北至桂丹路。
5、狮山镇
博爱湖片区:广云路以南(华涌村、华涌工业区除外),红星南路以北,科技北路以西,兴业北路以东。
官窑中心城区:沿江路以南,景观路以北,振兴北路、振兴南路以西,沙塘路以东。
松岗中心城区:商业大道南以南,沿江北路以北,松岗大道以西,松岗工业大道南以东。
罗村中心城区:状元路以南,佛罗路、外滩北路以北,北湖三路、桂丹路、南湖二路、府前路、罗湖中路以西,罗村涌以东(包含罗村高中区域)。
6、大沥镇
大沥片区域:
(一)北至广佛路—东至金贸大道—钟边路—南至沥兴花苑一巷西—西至竹基南路;
(二)北至雅瑶水道—东至岭南路—九龙公园—南至广佛路—西至桂和路。
盐步片区域:北至建设西路—东至盐步大道—南至穗盐路—西至百德广场西边路。
黄岐片区域:北至鄱阳路—东至岐西路—杜鹃路—宏威路—南海路—南至南湖路—西至黄海路—怡兴大道—牡丹路—东湖路。
6、里水镇
南部片区:自通津街、沿江路、里水大道南(夏塘路)、新兴路、文化街接通津街闭环所圈定的范围。
北部片区:自和顺沿江南路、和顺大道、市场一路、和顺花园五街、文教路、里和路(和顺大道段)、美景大桥、金贤路、金华西路、沿江北路、和顺大桥接和顺沿江南路闭环所圈定的范围。
高明区养犬管理城市市区范围
2020年7月,高明区制订了具体城市市区范围,并于8月27日高明区政府常务会议研究正式通过。
12个养犬片区范围确定
高明拟定了中心城区核心区、三洲片区、西安片区、富湾片区、杨梅片区、人和片区、明城片区、石塘片区、更楼片区、白石片区、新圩片区、合水片区合计12个片区为高明区适用《佛山市养犬管理条例》所称“城市市区范围”,并于7月征求区各相关单位意见和挂网公开征求公众意见,期间没有收到社会公众的反对意见。
荷城核心区、荷城街道烈性犬禁养范围示意图▲
杨和镇烈性犬禁养范围示意图▲
明城镇烈性犬禁养范围示意图▲
更合镇烈性犬禁养范围示意图▲
三水区养犬管理城市市区范围
西南街道
云东海街道(分2个片区)
白坭镇
乐平镇(分4个片区)
片区一
片区二-1
片区二-2
片区三
片区四
芦苞镇
大塘镇
南山镇





