吉林省城市供用热力电子合同签订流程:
第一步:勾选阅读项,点击进入首页。

第二步:填写供热卡号与产权人姓名,点击下一步。

第三步:填写手机号码与身份证号,点击下一步。

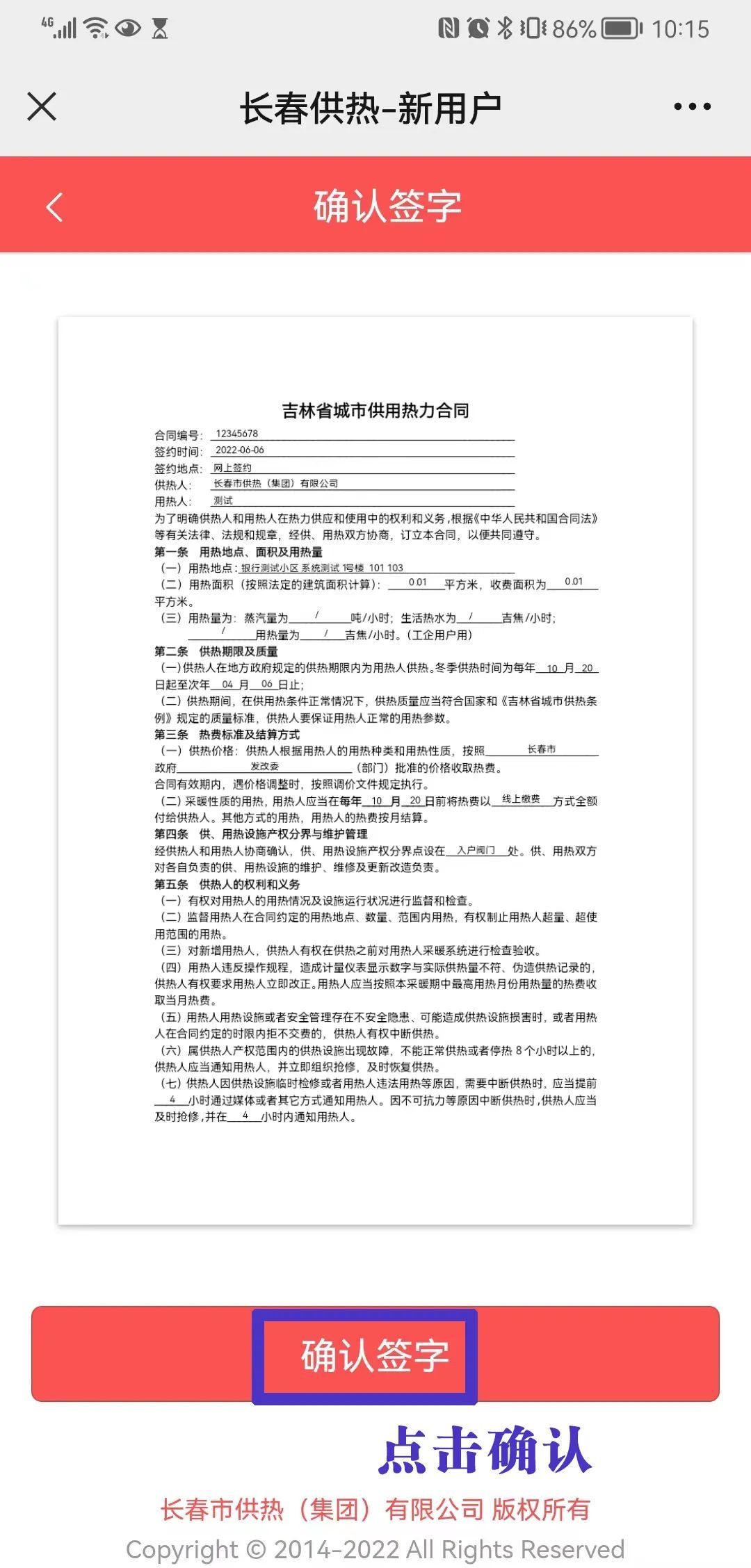
第四步:查看合同,点击“确认签字”。

第五步:将手机横屏,签订产权人姓名,点击提交。

第六步:手机验证后,点击确认提交。

第七步:点击“返回首页”,完成审核后,便可以缴费。

地方特产2022-06-17 12:46:55佚名
吉林省城市供用热力电子合同签订流程:
第一步:勾选阅读项,点击进入首页。

第二步:填写供热卡号与产权人姓名,点击下一步。

第三步:填写手机号码与身份证号,点击下一步。

第四步:查看合同,点击“确认签字”。

第五步:将手机横屏,签订产权人姓名,点击提交。

第六步:手机验证后,点击确认提交。

第七步:点击“返回首页”,完成审核后,便可以缴费。
