关于公布新增签约定点医药机构名单的通告
市医保中心告字〔2022〕1号
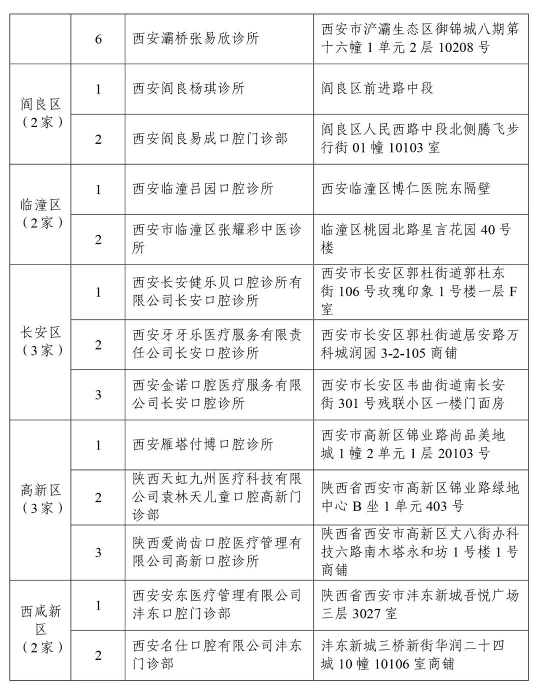
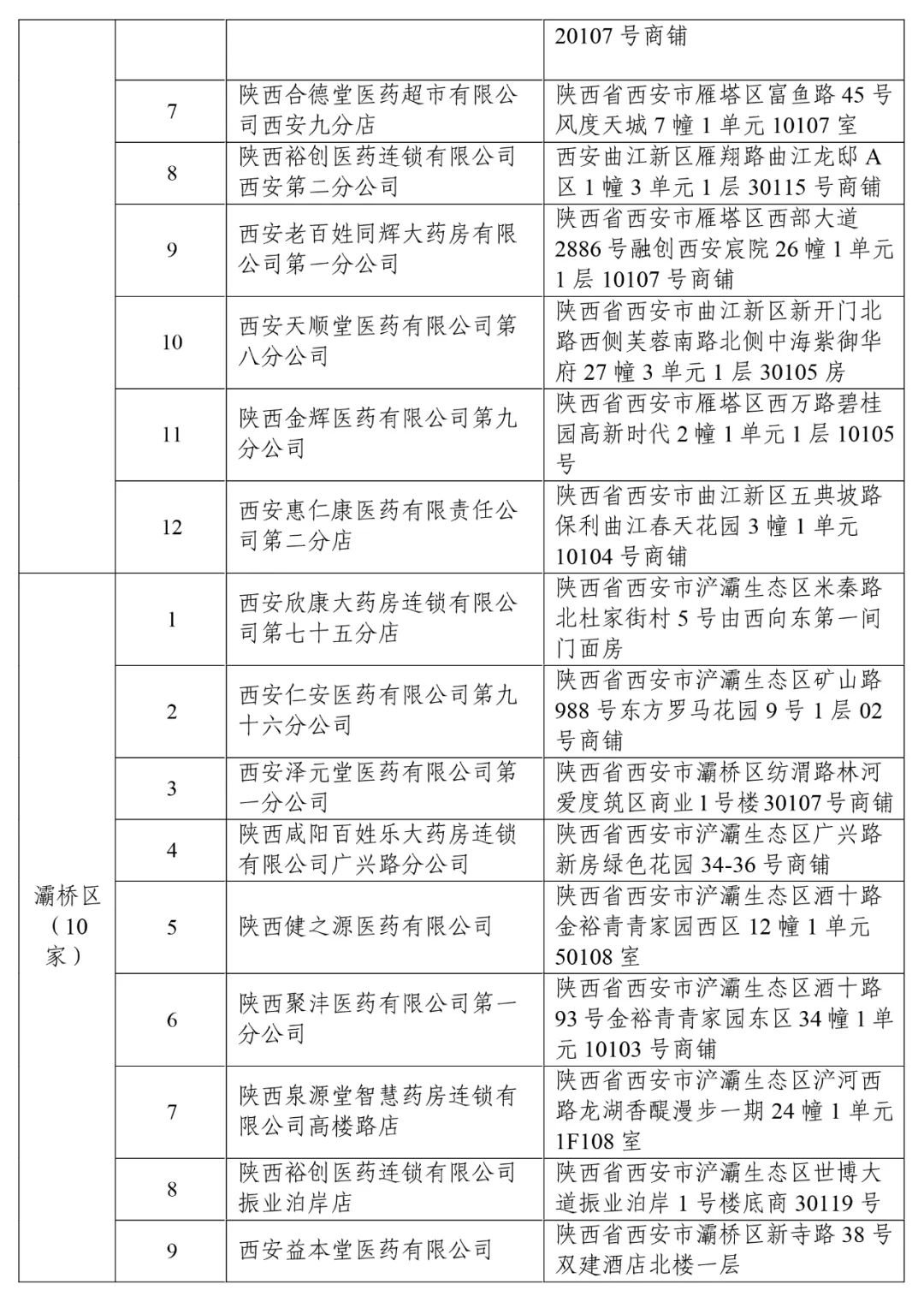
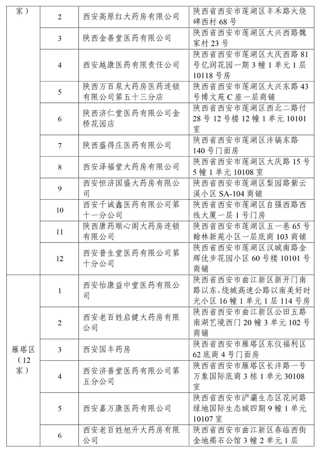
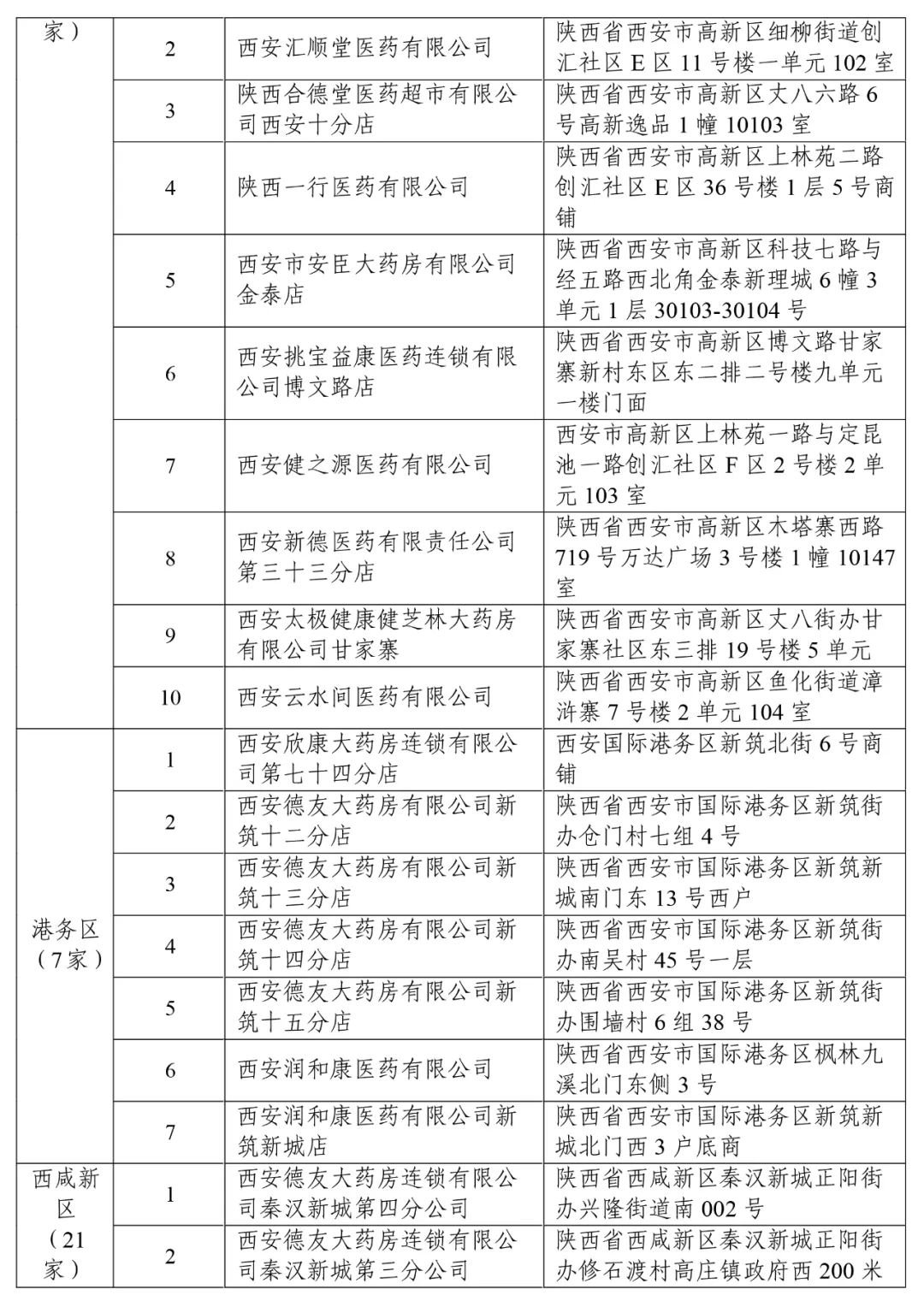
根据《西安市医疗保障新增定点医药机构申报工作的通知》(市医保中心发〔2020〕24 号)安排,现公布新增签约定点医药机构167家名单(其中:定点医疗机构52家,定点零售药店115家)。
附件:
1.新增签约定点医疗机构名单
2.新增签约定点零售药店名单
西安市医疗保障经办服务中心
2022年6月14日
地方特产2022-06-15 17:36:34佚名
关于公布新增签约定点医药机构名单的通告
市医保中心告字〔2022〕1号
根据《西安市医疗保障新增定点医药机构申报工作的通知》(市医保中心发〔2020〕24 号)安排,现公布新增签约定点医药机构167家名单(其中:定点医疗机构52家,定点零售药店115家)。
附件:
1.新增签约定点医疗机构名单
2.新增签约定点零售药店名单
西安市医疗保障经办服务中心
2022年6月14日