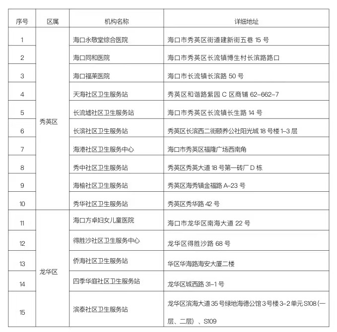
海口流感样病例临时诊疗便民服务机构
临时诊疗便民机构服务时间
2022年6月9日-24日8:30-21:00。如需延长服务时间,则另行通知。
服务对象
凡有发热畏寒、头晕头痛、肢体酸痛、咽痛流涕、食欲不振等流感样症状者,既可到各医院的发热门诊就诊,也可到临时诊疗便民机构就医。
注意事项
(一)请广大市民严格做好个人防护,就诊保持一米距离,严格遵守疫情防控规定。
(二)请流感样病例前往就医时不乘坐公共交通工具,自行或由家人陪同前往,并遵守医院的疫情防控要求。
流感样病例临时诊疗便民服务机构
地方特产2022-06-09 18:27:07佚名
海口流感样病例临时诊疗便民服务机构
临时诊疗便民机构服务时间
2022年6月9日-24日8:30-21:00。如需延长服务时间,则另行通知。
服务对象
凡有发热畏寒、头晕头痛、肢体酸痛、咽痛流涕、食欲不振等流感样症状者,既可到各医院的发热门诊就诊,也可到临时诊疗便民机构就医。
注意事项
(一)请广大市民严格做好个人防护,就诊保持一米距离,严格遵守疫情防控规定。
(二)请流感样病例前往就医时不乘坐公共交通工具,自行或由家人陪同前往,并遵守医院的疫情防控要求。
流感样病例临时诊疗便民服务机构