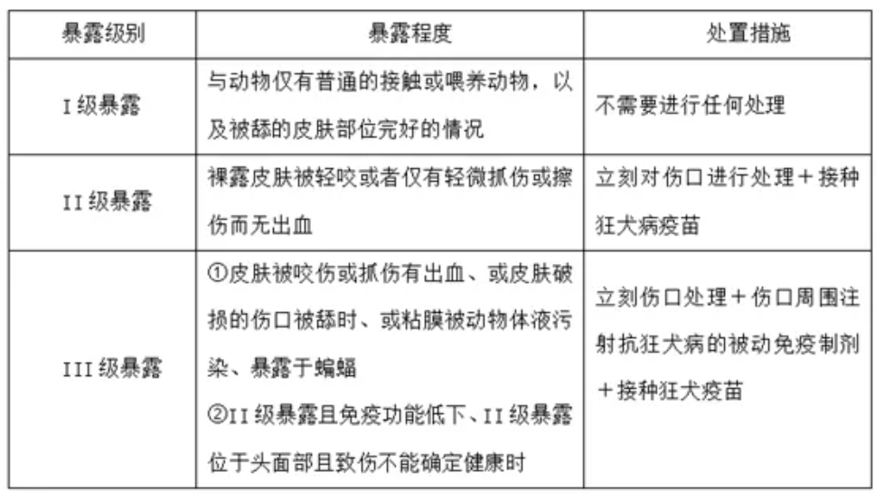
与动物相处被抓伤、咬伤时,皮肤暴露等级达到二级、三级,就需要接种狂犬疫苗了。
暴露级别:
哪些动物传播狂犬病?
狗并不是唯一可以传播狂犬病的动物。几乎所有的温血动物都可能感染狂犬病病毒,其中主要为犬科和猫科动物。
暴露后多长时间发病?
一般为1-3个月,极少数短至两周以内或长至一年以上,此时期内无任何诊断方法。受伤部位不同发病时间不同:离中枢神经越近,发病也越快,要重点保护头面部。
狂犬病毒通常通过破损的皮肤或粘膜进入人体内,在内部繁殖后进入神经系统,并向脊髓、脑部蔓延。人患病后死于急性脑炎、脊髓炎。
人主要通过以下方式感染狂犬病毒:
1、通过伤口或皮肤粘膜感染;
2、通过口腔粘膜感染;
3、通过人唾液感染。
相关阅读:
>>>
>>>





