
很多朋友在入手漫步者M19便携音箱一段时间说明书要不丢了,要不坏了,小编就在网上整理了多方资料,给大家带来漫步者M19便携音箱的使用说明书。
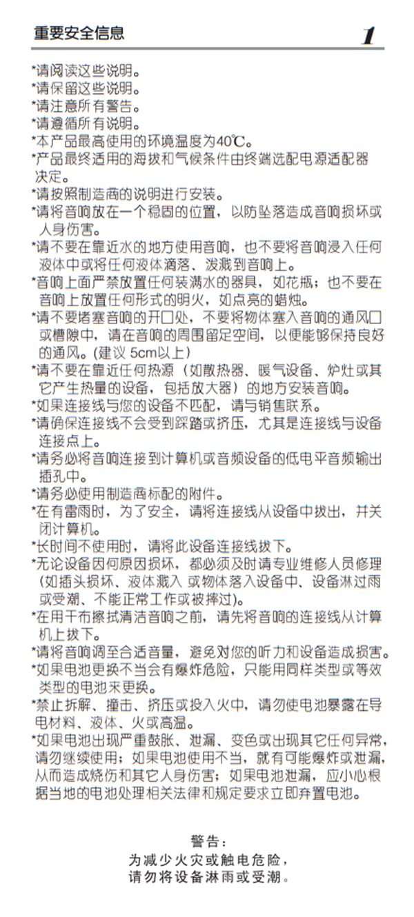
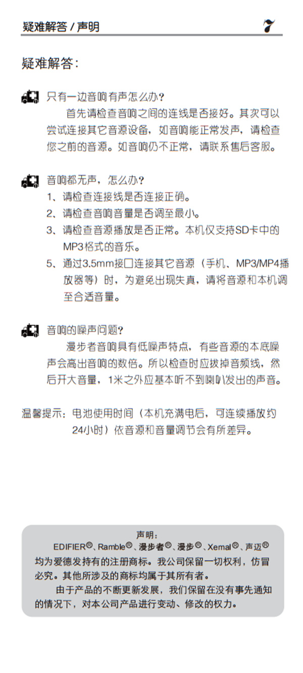
漫步者M19便携音箱产品使用说明书










以上是小编带来的漫步者M19便携音箱产品使用说明书电子版,更多精彩资讯请关注(www.znj.com)!
数码科技2022-04-20 01:20:59佚名

很多朋友在入手漫步者M19便携音箱一段时间说明书要不丢了,要不坏了,小编就在网上整理了多方资料,给大家带来漫步者M19便携音箱的使用说明书。










以上是小编带来的漫步者M19便携音箱产品使用说明书电子版,更多精彩资讯请关注(www.znj.com)!
铁三角ckr55bt耳机怎么控制手机来电
合肥公交车怎么能手机查询 让我告诉你