
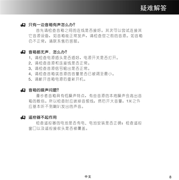
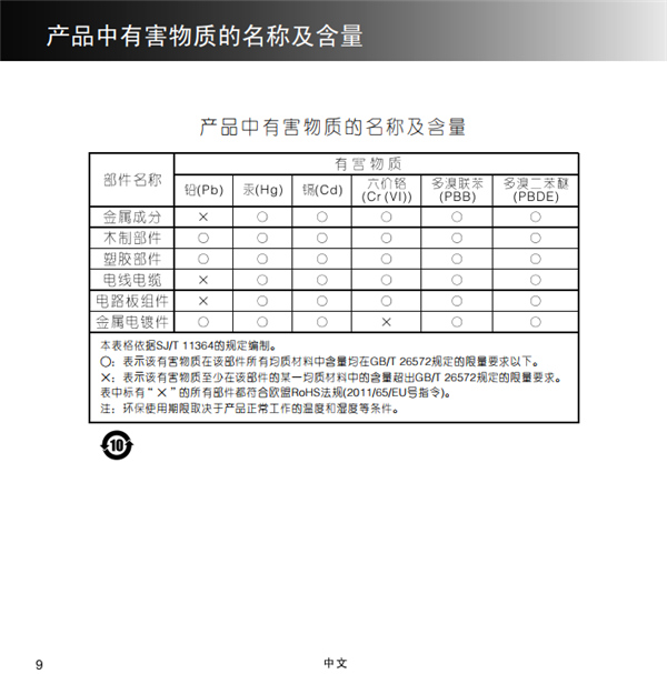
很多朋友在入手漫步者S2.1MKII多媒体音响一段时间说明书要不丢了,要不坏了,小编就在网上整理了多方资料,给大家带来漫步者S2.1MKII多媒体音响的使用说明书。
漫步者S2.1MKII多媒体音响产品使用说明书











以上是小编带来的漫步者S2.1MKII多媒体音响的产品使用说明书电子版,更多精彩资讯请关注(www.znj.com)!
数码科技2022-04-18 22:02:59佚名

很多朋友在入手漫步者S2.1MKII多媒体音响一段时间说明书要不丢了,要不坏了,小编就在网上整理了多方资料,给大家带来漫步者S2.1MKII多媒体音响的使用说明书。











以上是小编带来的漫步者S2.1MKII多媒体音响的产品使用说明书电子版,更多精彩资讯请关注(www.znj.com)!
凯迪仕s8指纹锁连接蓝牙失败怎么办
荣耀am04s耳机怎么连接安卓手机