
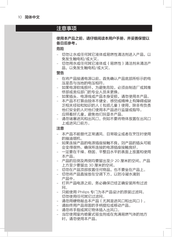
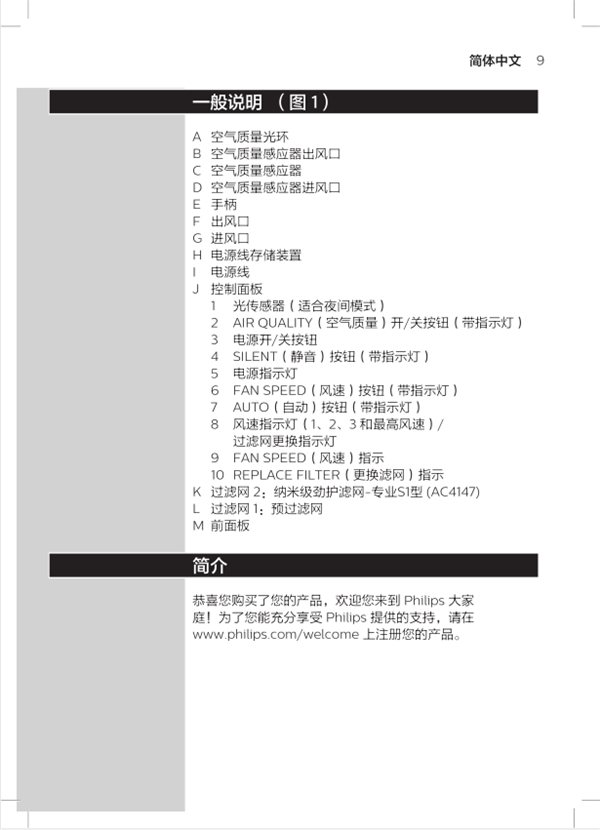
有一些小伙伴在问飞利浦AC4072空气净化器怎么使用?或者飞利浦AC4072说明书不见了,飞利浦AC4072第一次使用怎么安装滤网?小编带来飞利浦AC4072的中文说明书,希望对大家有所帮助!
快速入门指南:
目录及内容:
以上就是小编为大家带来飞利浦ac4072空气净化器说明书的全部内容,更多智能资讯,请关注!
数码科技2022-05-09 14:02:42未知

有一些小伙伴在问飞利浦AC4072空气净化器怎么使用?或者飞利浦AC4072说明书不见了,飞利浦AC4072第一次使用怎么安装滤网?小编带来飞利浦AC4072的中文说明书,希望对大家有所帮助!
以上就是小编为大家带来飞利浦ac4072空气净化器说明书的全部内容,更多智能资讯,请关注!
华为畅享7s怎么设置休眠时间
小米手环2能提醒哪些信息