
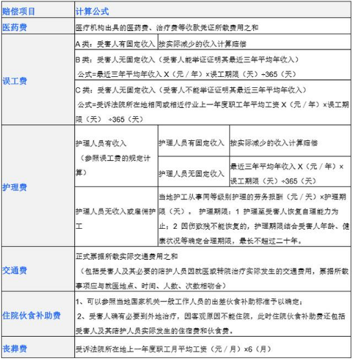
交通事故赔偿项目,主要包含 医疗费、误工费、护理费、交通费、住宿费、住院期间伙食补助费、营养费、鉴定费、伤残赔偿金、残疾辅助器具费、丧葬费、被抚养人生活费、死亡赔偿金、精神损害抚慰金。可以根据实际产生进行索赔。
2019交通事故赔偿项目表






交通事故全责如何索赔
1、当事人自行和解。包括当事人放弃赔偿请求,这种情况往往是损害后果较轻的。
2、书面请求公安机关交通管理部门调解。受害人接到公安机关交通管理部门认定事故责任书后,可以结合自己的损失情况,10天内向当地公安机关交通管理部门申请就损害赔偿进行调解。对交通事故致伤的,调解以治疗结合或者定残之日开始;对交通事故致死的,调解从规定的办理丧事结束之日起开始;对交通事故造成财产损失的,调解从定损失之日起开始。
3、直接向当地人民法院提起民事诉讼。经公安机关交通管理部门调解未达成协议的或者达成协议后,一方不履行的,当事人可以向人民法院提起民事诉讼,请求人民法院依法判令责任人赔偿损失。公安机关交通管理部门在认定事故责任后未作调解的,当事人也可以向人民法院起诉,但应当在一年内提起。





