关于公布对社会开放的新冠病毒核酸检测机构的通告
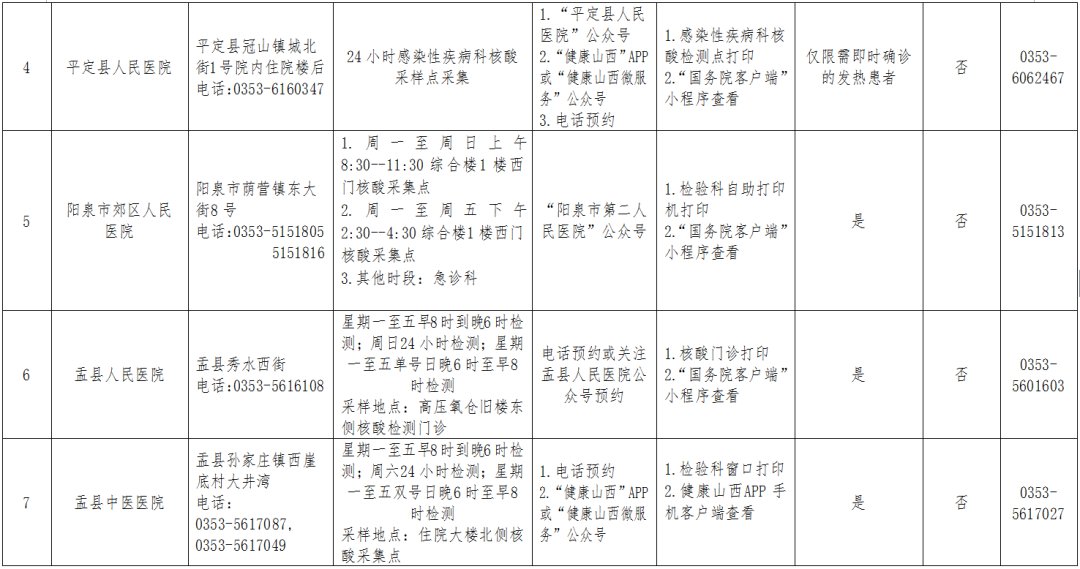
阳泉市卫生健康委员会积极推进新冠病毒核酸检测能力建设,全力满足社会“应检尽检、愿检尽检”需求,发布全市对社会开放的新冠病毒核酸检测机构信息。现将全市辖区内8所向社会提供检测服务的机构公布如下:
社会热点2022-04-02 12:06:24未知
关于公布对社会开放的新冠病毒核酸检测机构的通告
阳泉市卫生健康委员会积极推进新冠病毒核酸检测能力建设,全力满足社会“应检尽检、愿检尽检”需求,发布全市对社会开放的新冠病毒核酸检测机构信息。现将全市辖区内8所向社会提供检测服务的机构公布如下:
福州鼓楼区鼓楼区全员核酸采样点
山西加强陕西入晋公路防疫安检