一、招收条件
(一)境内普通高等院校2017年度应届博士毕业生(全日制),能够于2017年8月前获得毕业证、学位证,年龄在35岁以下。
(二)所学专业与博士后研究项目相关。
(三)通过大学英语六级考试(成绩不低于425分)。
(四)具备脱产在我行博士后工作站从事博士后研究工作的条件。
(五)具有正常履行工作职责的身体条件,具备健康良好的心理素质。
(六)具有较强的研究能力和敬业精神。
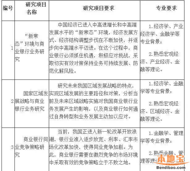
二、研究项目
三、招聘程序
本次招聘包括报名、初选、考试、学术评审、面试、体检和录用等环节。
(一)报名
请申请人于2017年2月2日24点前将以下申请材料电子版发送至zhaopin@ccb.com,邮件标题命名为“博士后报名-姓名-博士毕业院校”。
(1)《中国建设银行博士后报名表》(见本公告附件1);
(2)两名相近学科的博士生导师推荐信(原件扫描件,推荐信格式见本公告附件2);
(3)2017年8月前博士毕业的证明材料扫描件(可由学校或学院出具相关证明);
(4)博士论文或论文初稿电子版,三篇学术研究代表作扫描件;
(5)拟选研究项目的研究思路与计划(3000-5000字);
(6)身份证扫描件。
报名材料,恕不退还。
(二)初选
我行将对报名人员进行初选,并确定参加考试人员名单。
(三)考试
初选通过人员将参加我行统一组织的考试,考试时间另行通知,考试内容涵盖专业知识、综合知识、英语等。
(四)学术评审
我行将组织专家对入围人员的学术研究代表作进行学术评审。
(五)面试和体检
我行将组织入围人员面试及体检。
(六)录用
我行将择优进行录用。
四、相关说明
(一)请仔细阅读本公告中报名相关要求,截止日期前我行未收到报名材料、材料不齐或未按规定报名者,视为报名无效。
(二)招聘期间,我行将通过电话、手机短信、电子邮件等方式与应聘者联系,请保持通信畅通。
(三)中国建设银行有权根据岗位需求变化及报名情况等因素,调整、取消或终止个别岗位的招聘工作,并对本次招聘享有最终解释权。





